注册帐号丨忘记密码?
1.点击网站首页右上角的“充值”按钮可以为您的帐号充值
2.可选择不同档位的充值金额,充值后按篇按本计费
3.充值成功后即可购买网站上的任意文章或杂志的电子版
4.购买后文章、杂志可在个人中心的订阅/零买找到
5.登陆后可阅读免费专区的精彩内容
打开文本图片集
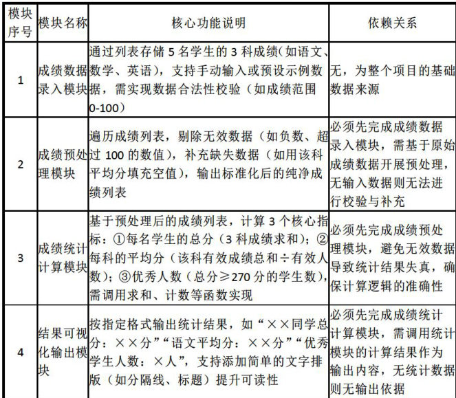
随着《普通高中信息科技课程标准》将计算思维列为核心素养之一,编程教学成为培养该素养的重要载体。然而当前高中编程课堂中,不少教学仍停留在讲解语法、模仿代码的浅层阶段,项目多为“完成功能"的任务型设计,未明确计算思维训练目标;实施中侧重程序执行结果,忽视学生拆解问题、设计算法的思维过程;评价仅以代码是否可运行为标准,难以衡量计算思维发展水平。(剩余3669字)
登录龙源期刊网
购买文章
高中信息科技课程中编程项目驱动的计算思维培养模式构建
文章价格:4.00元
当前余额:100.00
阅读
您目前是文章会员,阅读数共:0篇
剩余阅读数:0篇
阅读有效期:0001/1/1 0:00:00