面向农业新质生产力的高等数学课程思政改革:理论构建与实践范式

打开文本图片集
中图分类号:G641 文献标志码:A 文章编号:2096-9902(2026)04-0143-05
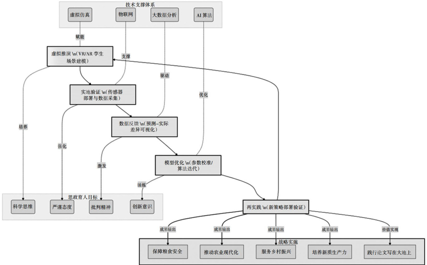
Abstract:Inresponsetotheurgentdemandforinterdisciplinaryagriculturaltalentsdrivenbythenewqualityproductive forcesinagulture,thissudyaddressstherialblenecksinintegratingideologicalandpoliticaleducationintoadvacd mathematicscoursestoservethisstrategyamelytheiscoecionbetweentheoryandpracticeisuficientcross-discipliay collaboration,andshallwinternalizationofvalues.Theresearchproposesacorereformframeworkcomprising:a"past-presentfuture"three-dimensionalsmartknowledgegaphofagriculturalandforestyscienes,ablendedteachingenvironentof"digital twinplusecologicalpractie"thatmergesvirtualandreal-worldexperiences,anda"ruralimmersion"practicalsystem.These initiativesleveragereal-worldagriculturalcasestotranslateabstractmathematicalknowledgeintoproblem-solvingskilswhile simultaneouslyfosteringasenseofscientificpatriotism,ecologicalresponsibity,andthevalueof"technologyforgod"The reformachievesastructuralintegrationofmathematicallogic,agriculturalchalenges,andideologicalvalues,significantly improvingproblem-solvingeficiencyincasestudiesandefectivelybreakingthroughkeybotlenecs.Itprovidesboththeoretcal supportandpracticalmodelsfordeeplyembeddngadvancedmathematicsintotheecosystemofagriculturalnewquality productiveforces,cultivatinginterdisciplinarytalentswithsolidmathematicalfoundations,cutingdgetechologicalalicatin skills,and a strong sense of social responsibility.
Keywords:newqualityproductiveforcesinagriculture;knowledgemap;educationreform;highermathematics; interdisciplinary
2025年中央一号文件《中共中央国务院关于进一步深化农村改革扎实推进乡村全面振兴的意见》首次提出“农业新质生产力"这一重大战略概念,并明确指出要“推进农业科技力量协同攻关。(剩余7299字)