注册帐号丨忘记密码?
1.点击网站首页右上角的“充值”按钮可以为您的帐号充值
2.可选择不同档位的充值金额,充值后按篇按本计费
3.充值成功后即可购买网站上的任意文章或杂志的电子版
4.购买后文章、杂志可在个人中心的订阅/零买找到
5.登陆后可阅读免费专区的精彩内容
打开文本图片集
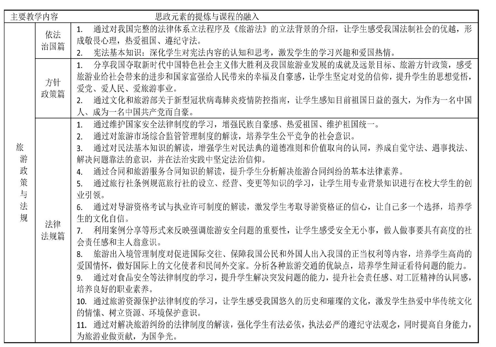
摘 要:全面推进课程思政建设是落实立德树人根本任务的重要战略举措。如今复杂多变的社会环境给高校的思政教育工作提出了更高的要求,旅游政策与法规课程是旅游管理、导游专业的核心课,也是考证的科目之一。本文以最新版教材中的教学内容为载体,结合时代发展、行业热点等角度融入思政,提炼课程中蕴含的思政教育元素,实现知识传授与价值引领的相统一,最终达到立德树人、三全育人的目的。(剩余1555字)
登录龙源期刊网
购买文章
立德树人视域下旅游政策与法规蕴含的思政教育元素探究
文章价格:3.00元
当前余额:100.00
阅读
您目前是文章会员,阅读数共:0篇
剩余阅读数:0篇
阅读有效期:0001/1/1 0:00:00