注册帐号丨忘记密码?
1.点击网站首页右上角的“充值”按钮可以为您的帐号充值
2.可选择不同档位的充值金额,充值后按篇按本计费
3.充值成功后即可购买网站上的任意文章或杂志的电子版
4.购买后文章、杂志可在个人中心的订阅/零买找到
5.登陆后可阅读免费专区的精彩内容
打开文本图片集
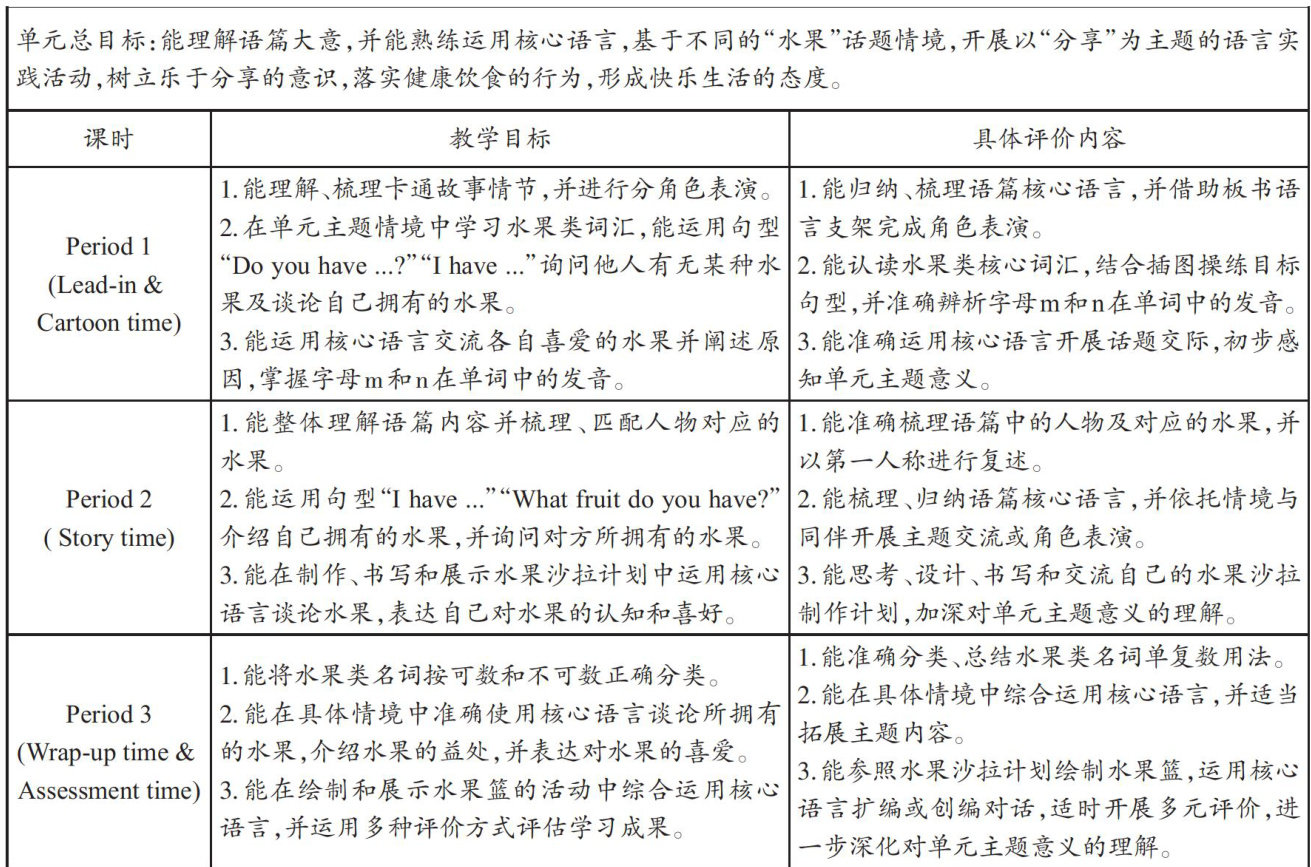
《义务教育英语课程标准(2022年版)》(以下简称《课程标准》)强调,要坚持以评促学、以评促教,将评价贯穿英语课程教与学的全过程。这要求教师进行系统谋划和通盘考量,统筹安排课前、课中、课后的评价任务,推动“教一学一评”一体化设计与实施。然而,目前大部分教师仍侧重于课中与课后评价任务的设计,对学生课前预学的评价与反馈关注不足。(剩余4497字)
登录龙源期刊网
购买文章
小学英语“教一学—评一体化”视域下 前置性评价的实施策略
文章价格:4.00元
当前余额:100.00
阅读
您目前是文章会员,阅读数共:0篇
剩余阅读数:0篇
阅读有效期:0001/1/1 0:00:00