注册帐号丨忘记密码?
1.点击网站首页右上角的“充值”按钮可以为您的帐号充值
2.可选择不同档位的充值金额,充值后按篇按本计费
3.充值成功后即可购买网站上的任意文章或杂志的电子版
4.购买后文章、杂志可在个人中心的订阅/零买找到
5.登陆后可阅读免费专区的精彩内容
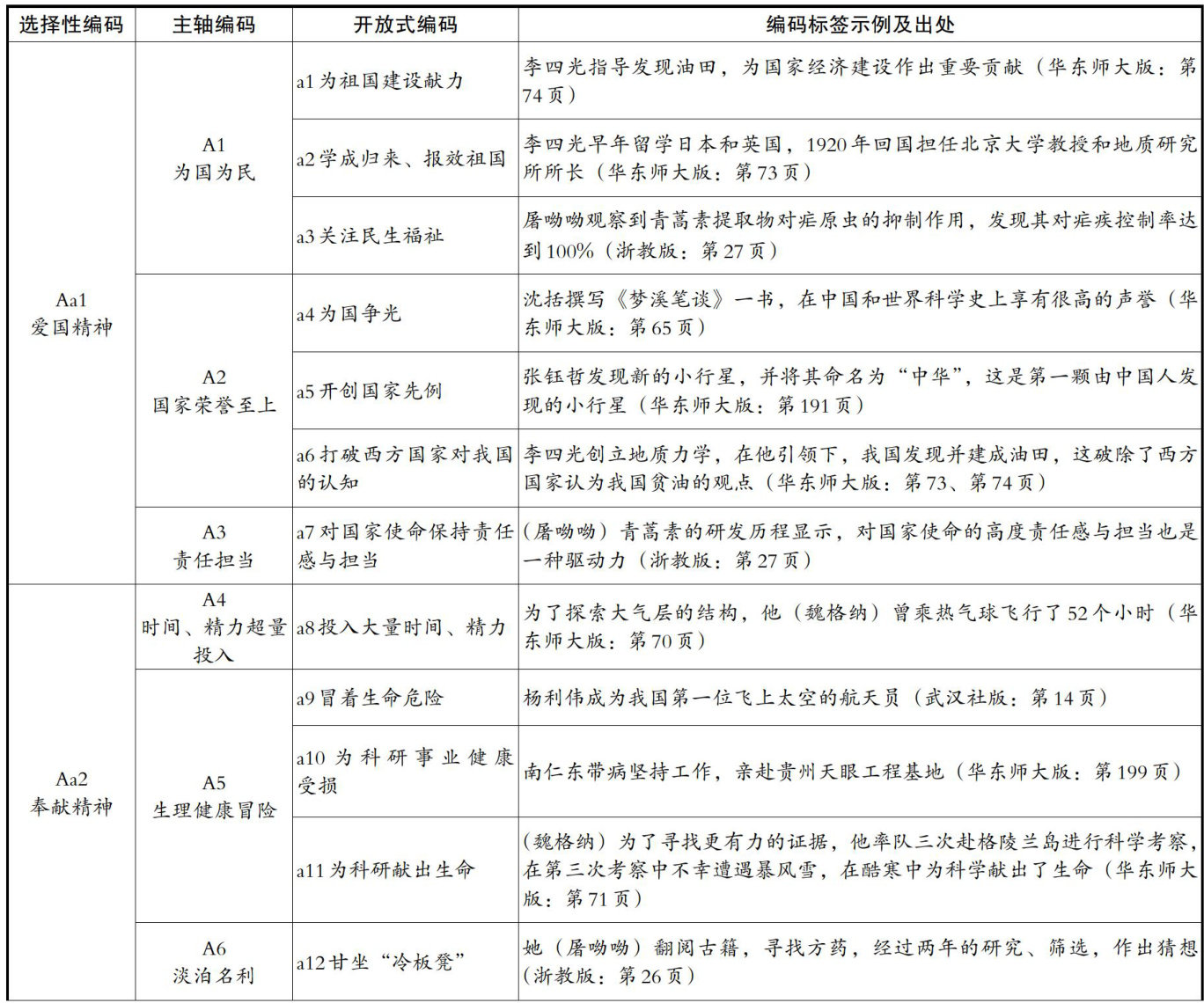
打开文本图片集
【中图分类号】G613 【文献标识码】A【文章编号】1002-3275(2025)21-44-06
2019年6月,中共中央办公厅、国务院办公厅印发《关于进一步弘扬科学家精神加强作风和学风建设的意见》(以下简称《意见》)从战略高度系统阐述科学家精神的核心维度,为全社会弘扬科学家精神、加强作风学风建设提供了重要指引。(剩余6909字)
登录龙源期刊网
购买文章
基于扎根理论的初中科学教科书科学家精神的对比研究
文章价格:5.00元
当前余额:100.00
阅读
您目前是文章会员,阅读数共:0篇
剩余阅读数:0篇
阅读有效期:0001/1/1 0:00:00