注册帐号丨忘记密码?
1.点击网站首页右上角的“充值”按钮可以为您的帐号充值
2.可选择不同档位的充值金额,充值后按篇按本计费
3.充值成功后即可购买网站上的任意文章或杂志的电子版
4.购买后文章、杂志可在个人中心的订阅/零买找到
5.登陆后可阅读免费专区的精彩内容
打开文本图片集
【中图分类号】G451 【文献标识码】A【文章编号】1002-3275(2025)21-12-05
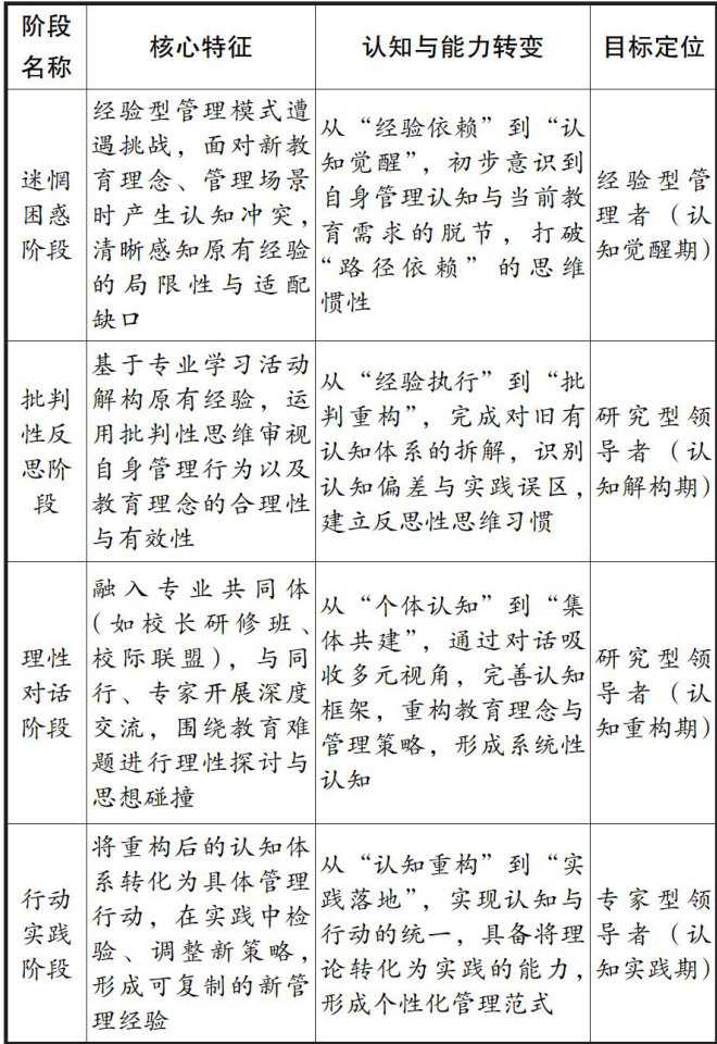
中小学校长作为学校教育的核心领导者,其专业发展是推动学校教育质量提升的关键因素。随着教育环境的快速变化和教育改革的不断深化,如何突破传统管理思维的局限,实现专业能力的迭代升级,是当前中小学校长专业发展面临的实际问题。(剩余6949字)
登录龙源期刊网
购买文章
基于转化学习理论的中小学校长专业发展路径
文章价格:5.00元
当前余额:100.00
阅读
您目前是文章会员,阅读数共:0篇
剩余阅读数:0篇
阅读有效期:0001/1/1 0:00:00