注册帐号丨忘记密码?
1.点击网站首页右上角的“充值”按钮可以为您的帐号充值
2.可选择不同档位的充值金额,充值后按篇按本计费
3.充值成功后即可购买网站上的任意文章或杂志的电子版
4.购买后文章、杂志可在个人中心的订阅/零买找到
5.登陆后可阅读免费专区的精彩内容
打开文本图片集
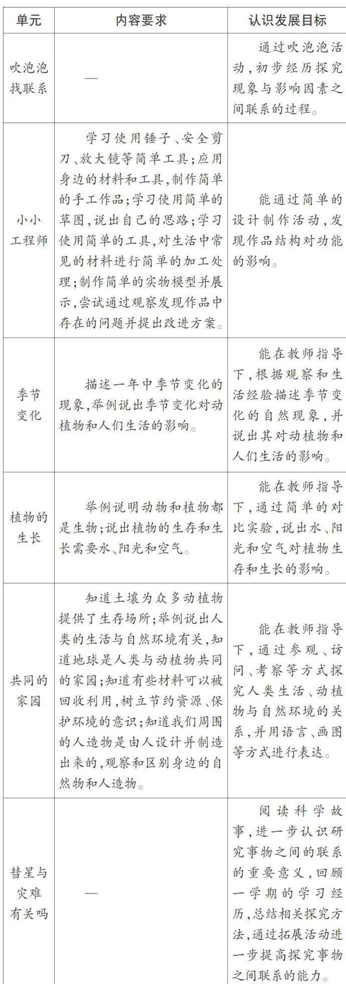
大象版《科学》教材二年级下册(后文均指该教材)紧密围绕认识发展要项“影响与联系”,基于学生的生活实际和认知发展规律精心组织教学内容,通过丰富多样的探究活动,引导他们积极观察、思考和实践,激发他们对科学的浓厚兴趣,逐步培养他们的科学思维与探究实践能力,帮助他们初步构建科学知识体系,为未来的学习和生活奠定坚实的基础。(剩余6947字)
登录龙源期刊网
购买文章
《科学》教材二年级下册编写说明与教学建议
文章价格:5.00元
当前余额:100.00
阅读
您目前是文章会员,阅读数共:0篇
剩余阅读数:0篇
阅读有效期:0001/1/1 0:00:00