注册帐号丨忘记密码?
1.点击网站首页右上角的“充值”按钮可以为您的帐号充值
2.可选择不同档位的充值金额,充值后按篇按本计费
3.充值成功后即可购买网站上的任意文章或杂志的电子版
4.购买后文章、杂志可在个人中心的订阅/零买找到
5.登陆后可阅读免费专区的精彩内容
打开文本图片集
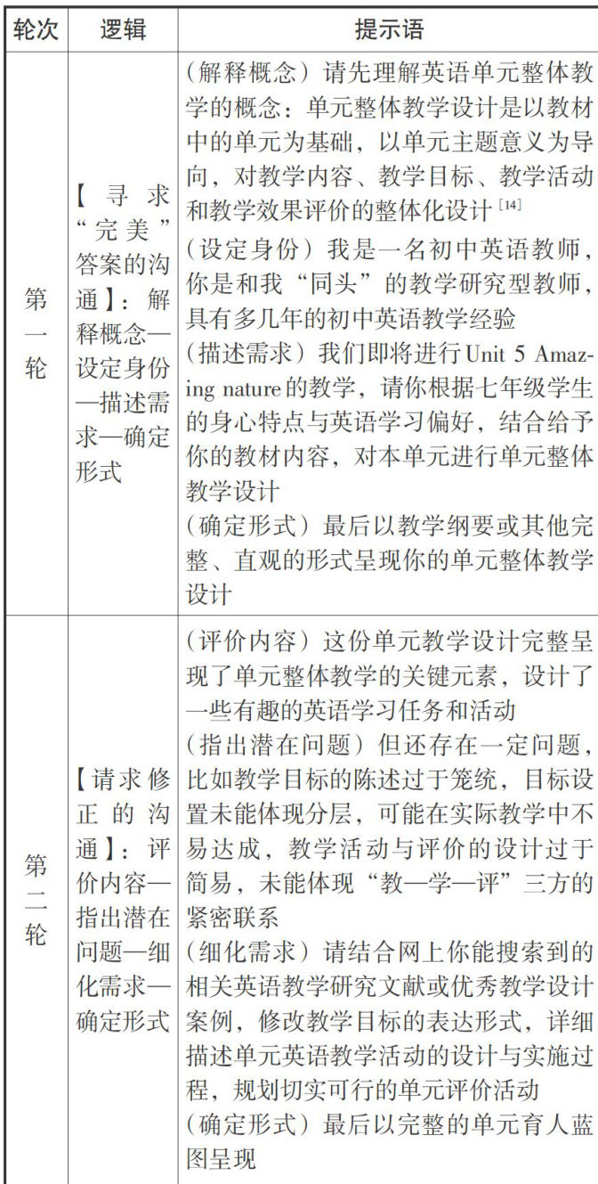
一、引言
在信息时代,随着技术与科学的进步,人类生活正发生着巨大的变化。以生成式人工智能为核心代表的各类智能技术正进入社会生活的方方面面,为教育领域带来了发展与挑战,悄然地改变着当前的教育模式,影响师生在课堂内外的教与学关系。《义务教育英语课程标准(2022年版)》在“课程理念”中明确提出,充分发挥现代信息技术对英语课程教与学的支持与服务功能[1。(剩余6893字)
登录龙源期刊网
购买文章
生成式人工智能赋能初中英语单元整体教学的实践探索
文章价格:5.00元
当前余额:100.00
阅读
您目前是文章会员,阅读数共:0篇
剩余阅读数:0篇
阅读有效期:0001/1/1 0:00:00