注册帐号丨忘记密码?
1.点击网站首页右上角的“充值”按钮可以为您的帐号充值
2.可选择不同档位的充值金额,充值后按篇按本计费
3.充值成功后即可购买网站上的任意文章或杂志的电子版
4.购买后文章、杂志可在个人中心的订阅/零买找到
5.登陆后可阅读免费专区的精彩内容
打开文本图片集
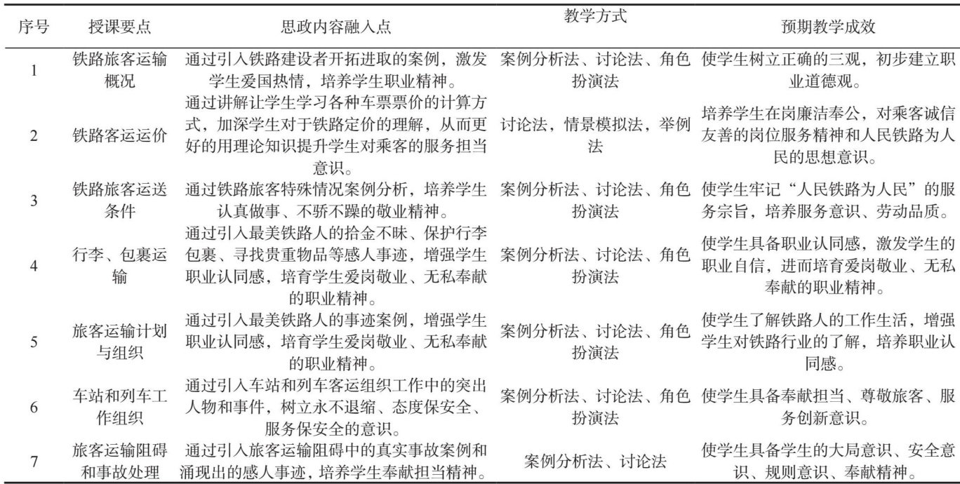
信息技术的飞速发展,对当前信息技术在课程教学工作的应用也提出了新的要求,在线开放课程的建设是推动高职院校教学改革,提高教育教学质量的重要途径。本文以铁路客运组织课程为例,从课程定位与必要性,在线开放课程建设思路、课程应用效果、特色创新、保障措施、今后努力方向几个方面对高职精品在线开放课程建设和应用进行分析,为教师在线课程建设提供参考,助力提高专业人才培养质量和学校教学质量。(剩余3594字)
登录龙源期刊网
购买文章
高职在线课程建设与应用研究
文章价格:4.00元
当前余额:100.00
阅读
您目前是文章会员,阅读数共:0篇
剩余阅读数:0篇
阅读有效期:0001/1/1 0:00:00