注册帐号丨忘记密码?
1.点击网站首页右上角的“充值”按钮可以为您的帐号充值
2.可选择不同档位的充值金额,充值后按篇按本计费
3.充值成功后即可购买网站上的任意文章或杂志的电子版
4.购买后文章、杂志可在个人中心的订阅/零买找到
5.登陆后可阅读免费专区的精彩内容
打开文本图片集
【中图分类号】G642.0;O141.4 【文献标识码】A 【文章编号】1002-4107(2026)03-0067-05
一、引言
近年来,国家大力推动创新人才培养,要求高等教育以创新人才培养为核心目标,鼓励高校结合学科特点推进专业教育与创新创业教育的深度融合,通过跨学科课程与实践活动,提升学生的综合素质[1-2]。(剩余7602字)
登录龙源期刊网
购买文章
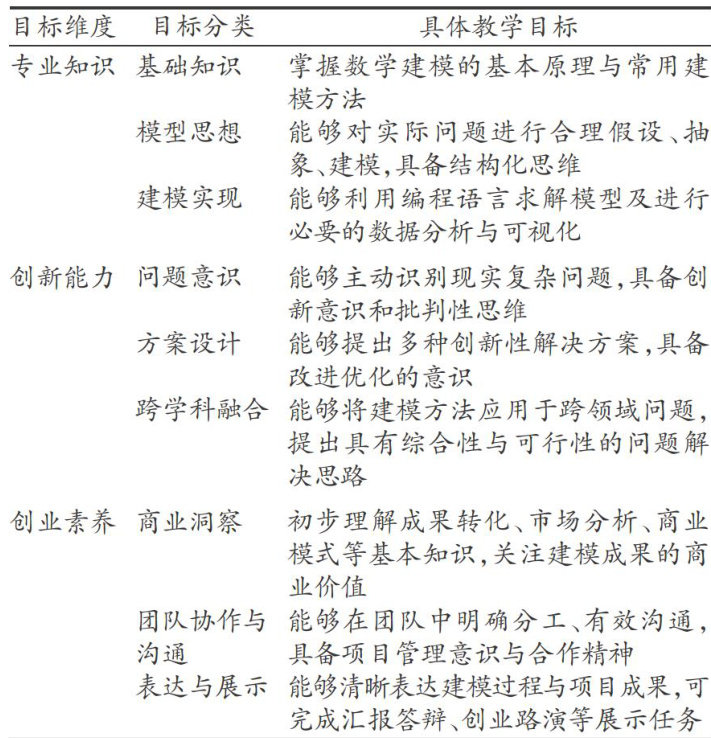
“数学建模”课程与创新创业教育融合的教学实施框架与实践研究
文章价格:5.00元
当前余额:100.00
阅读
您目前是文章会员,阅读数共:0篇
剩余阅读数:0篇
阅读有效期:0001/1/1 0:00:00