注册帐号丨忘记密码?
1.点击网站首页右上角的“充值”按钮可以为您的帐号充值
2.可选择不同档位的充值金额,充值后按篇按本计费
3.充值成功后即可购买网站上的任意文章或杂志的电子版
4.购买后文章、杂志可在个人中心的订阅/零买找到
5.登陆后可阅读免费专区的精彩内容
打开文本图片集
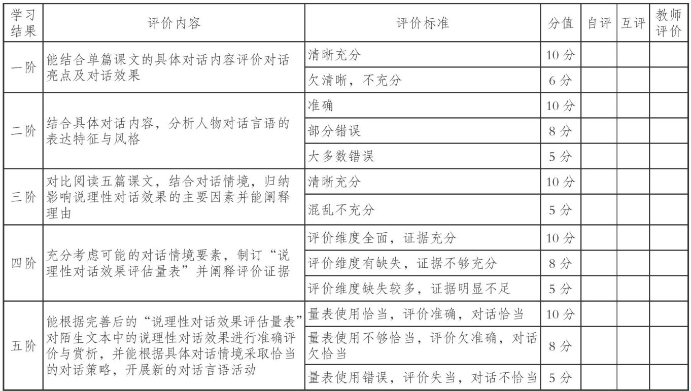
在单元教学实践中,通过单元小结课对单元人文主题、语文要素、学习策略及方法等进行归纳、总结、提炼、升华与迁移,以实现认知的高阶性是近年来在教学实践中探索出的较为常见的做法。但在具体的实施过程中,单元小结课的教学设计往往存在与单篇阅读课教学内容衔接不紧密、进阶不明显、学习策略与方法提炼不充分、学科核心素养不够聚焦等问题。(剩余5857字)
登录龙源期刊网
购买文章
促进深度理解的单元小结课逆向教学设计
文章价格:5.00元
当前余额:100.00
阅读
您目前是文章会员,阅读数共:0篇
剩余阅读数:0篇
阅读有效期:0001/1/1 0:00:00