注册帐号丨忘记密码?
1.点击网站首页右上角的“充值”按钮可以为您的帐号充值
2.可选择不同档位的充值金额,充值后按篇按本计费
3.充值成功后即可购买网站上的任意文章或杂志的电子版
4.购买后文章、杂志可在个人中心的订阅/零买找到
5.登陆后可阅读免费专区的精彩内容
打开文本图片集
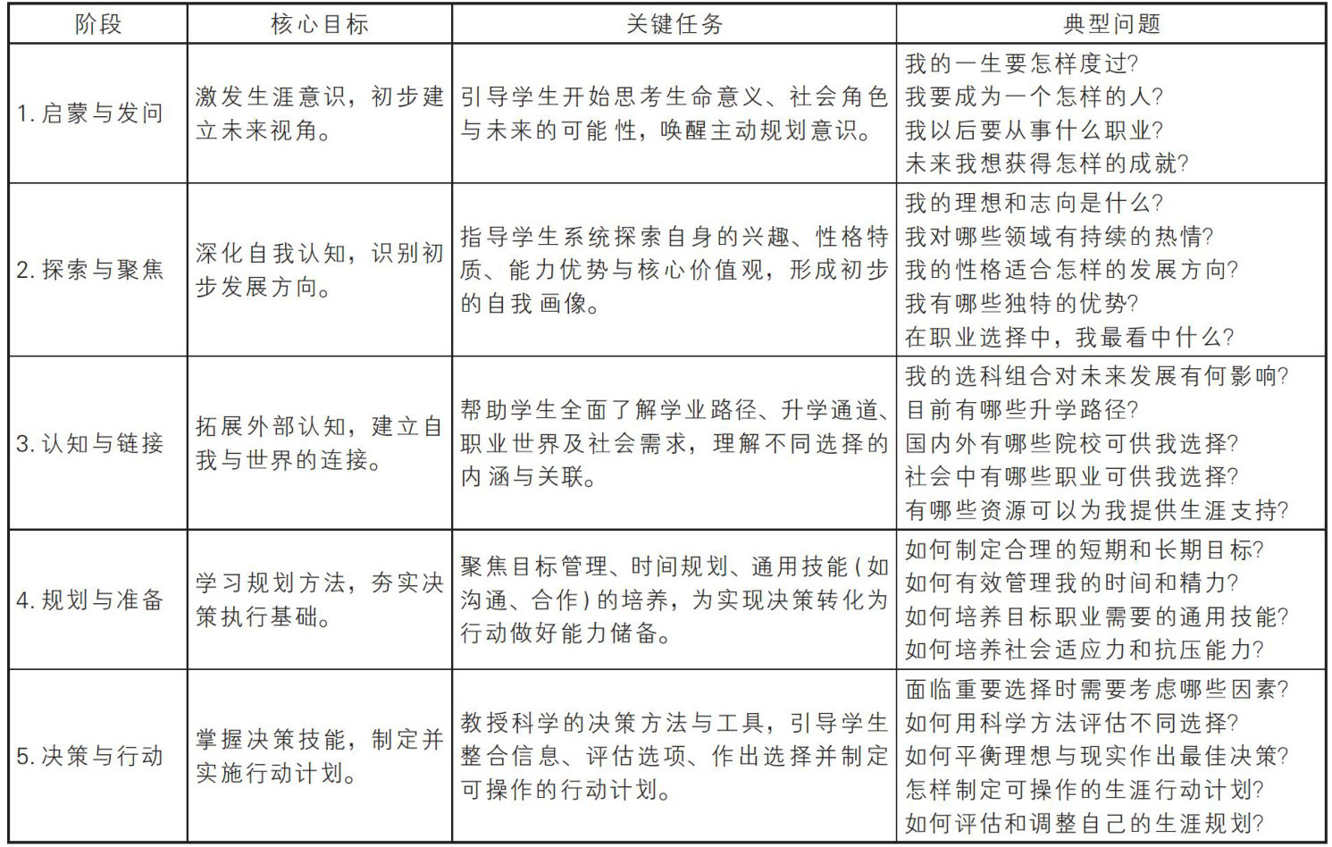
一、实施背景
2014年,新高考改革方案出台,明确指出“增加学生选择权”“坚持自主选择,为每个学生提供更多的选择机会”2。广东省作为第三批高考综合改革省份,从2018年启用 "3+1+2" 模式。新高考打破了传统文理分科的固有模式,学生可在12种科目组合中选择,而高校专业对选科的明确限定,又使得每种组合都指向全然不同的人生发展方向。(剩余6319字)
登录龙源期刊网
购买文章
从“选择权”到“决策力”
文章价格:5.00元
当前余额:100.00
阅读
您目前是文章会员,阅读数共:0篇
剩余阅读数:0篇
阅读有效期:0001/1/1 0:00:00