注册帐号丨忘记密码?
1.点击网站首页右上角的“充值”按钮可以为您的帐号充值
2.可选择不同档位的充值金额,充值后按篇按本计费
3.充值成功后即可购买网站上的任意文章或杂志的电子版
4.购买后文章、杂志可在个人中心的订阅/零买找到
5.登陆后可阅读免费专区的精彩内容
打开文本图片集
【中图分类号】G40 【文献标识码】A【文章编号】1002-3275(2025)22-82-05
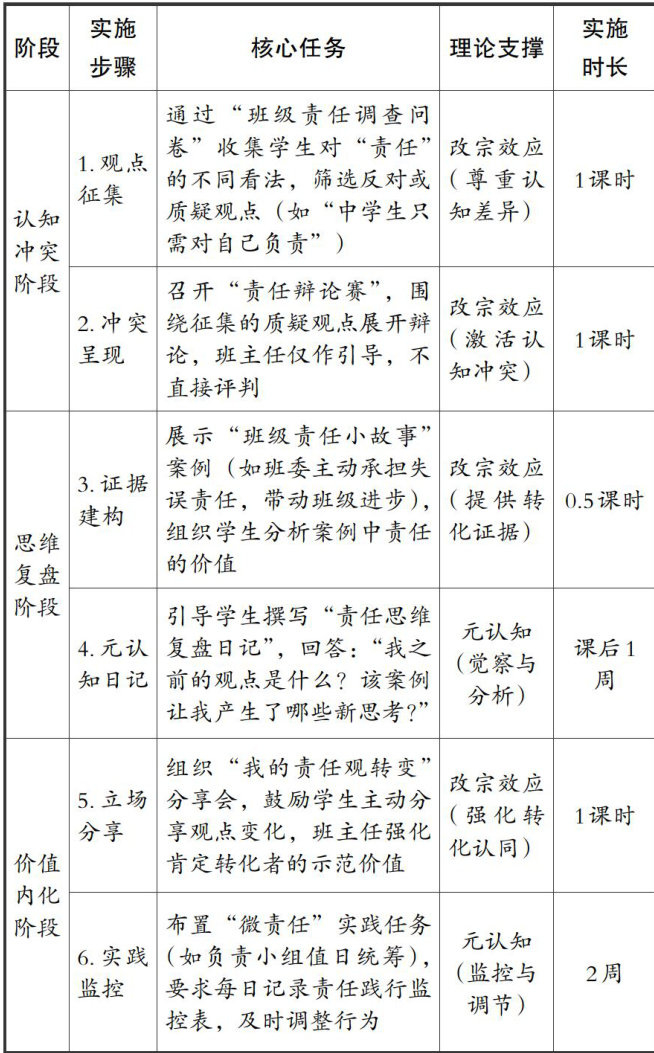
立德树人是教育的根本任务,班级作为德育的主阵地,其育人实效直接关系到学生道德素养的培育质量。德育创新的核心在于破解“传递一接受”模式的局限,回归学生主体地位。改宗效应是指个体对从反对到支持自己观点者的喜爱与信任度远超一贯支持者,因其立场转变被视为观点有效性的强力佐证。(剩余5203字)
登录龙源期刊网
购买文章
基于改宗效应与元认知理论融合的班级德育实践探索
文章价格:4.00元
当前余额:100.00
阅读
您目前是文章会员,阅读数共:0篇
剩余阅读数:0篇
阅读有效期:0001/1/1 0:00:00