注册帐号丨忘记密码?
1.点击网站首页右上角的“充值”按钮可以为您的帐号充值
2.可选择不同档位的充值金额,充值后按篇按本计费
3.充值成功后即可购买网站上的任意文章或杂志的电子版
4.购买后文章、杂志可在个人中心的订阅/零买找到
5.登陆后可阅读免费专区的精彩内容
打开文本图片集
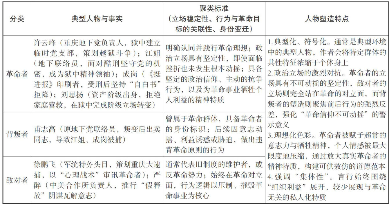
在当今全球化与信息化交织的背景下,文化认同与价值传承成为教育,尤其是语文教育的一个重要议题。革命文学作品不仅是历史记忆的凝练,更是民族精神与核心价值观的集中体现。它兼具文学性、历史性和政治性,是以反映革命斗争精神、宣传革命理想、塑造革命者形象为核心内容的文学创作,承载着特定时期的历史背景和鲜明的时代特征,具有自成体系的革命文化符号系统。(剩余7051字)
登录龙源期刊网
购买文章
指向文化符号辨识力的革命文学作品学习策略探究
文章价格:5.00元
当前余额:100.00
阅读
您目前是文章会员,阅读数共:0篇
剩余阅读数:0篇
阅读有效期:0001/1/1 0:00:00