水电工程气候变化适应性评价技术框架与要点研究

打开文本图片集
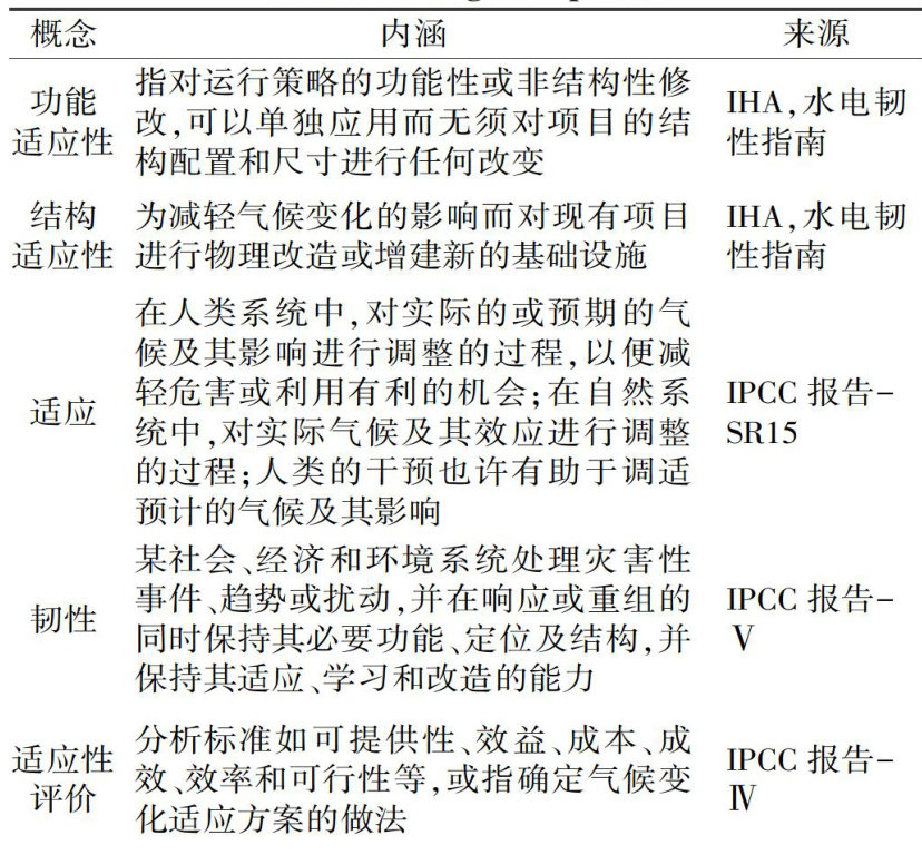
关键词:水电工程;气候变化;适应性评价;气候风险;文献计量;技术框架中图分类号:X322 文献标志码:A doi:10.3969/j.issn.1000-1379.2026.03.021
Research on Technical Framework and Key Aspects of Climate Change Adaptation Assessment for Hydropower Projects
JIANG Boyi1,²,HUANG Rui²,LI Wei² (1.Department of Diplomacyand Foreign Affairs Management,China Foreign Afairs University,Beijing 10o0l2,China; 2.School of Environment,Beijing Normal University,Beijing 10o875,China)
Abstract:Ablometricalysisaoductedtentifyedistrbutioofrsarchotspotsdeoutioarytredsacosa papers.Thefindingsrevealthat:Curentresearchonhydropoweradaptationtoclimatechangeprimarilyfocusesontheefectsofclmate changenhdroporgenatoaacityheatesxposreofopoerects,entiatedctieessofdptatios uresandthesicooicplcatiosofledeutput.Hweehrislatielylitlesearhoeitegatioate ologicalandenergyfactorsthetechnologicalmethodsforadaptivemeasurement,andstrategiesforadaptivemanagementBasedonthecon clusionsfromthetrendadkeyointaalysis,compreensivhcalodelispropsedforcliatechangedaptationaentforhy dropowerprotsutlineodicalmkcompassgseliati-skdentatoapacitesatai measures".Basedonaclasscalcasestudy,tisstudylaifiestekeyasessmentpontsandtechicalframework.ytracingthe-ear climatechangecycle,eliateriskhadfctorsandexposureitsfrtecaseprojetaredentifidlongihteociatedresponse chains and risk outcomes. Additionally,targeted adaptive management strategies are proposed.
Keywords:hydropowerproject;climatechange;adaptatioassessment;climaterisk;bibliometricanalysis;technical framework
在气候变化和“双碳”目标背景下,绿色低碳的水电开发已经成为解决电力缺口的重要途径[1-3]。(剩余13672字)