注册帐号丨忘记密码?
1.点击网站首页右上角的“充值”按钮可以为您的帐号充值
2.可选择不同档位的充值金额,充值后按篇按本计费
3.充值成功后即可购买网站上的任意文章或杂志的电子版
4.购买后文章、杂志可在个人中心的订阅/零买找到
5.登陆后可阅读免费专区的精彩内容
打开文本图片集
中图分类号:G633.8 文献标识码:B
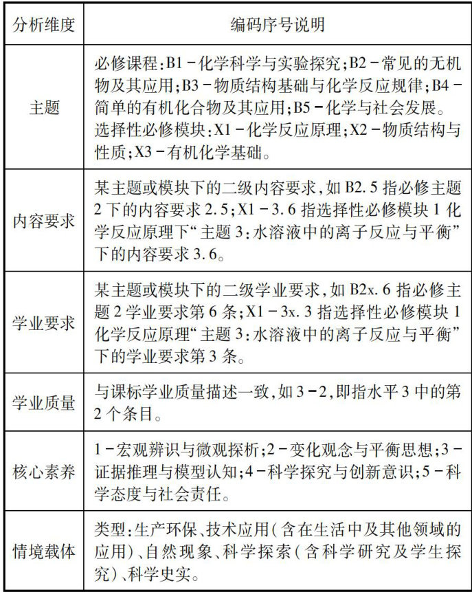
对于“‘教-学-评’一致性”涉及两种理解:一是指在特定的课堂教学活动中,教师的教、学生的学以及对学习的评价应具有目标的一致性;二是指教师的教、学生的学与命题专家的命题应保持目标的一致性[1]。对于一线教师而言,自然希望自己的教、学生的学与最终的考试评价(如中考、高考)具有一致性。(剩余6499字)
登录龙源期刊网
购买文章
基于“教-学-评”一致性的高考试题课标溯源分析及启示
文章价格:5.00元
当前余额:100.00
阅读
您目前是文章会员,阅读数共:0篇
剩余阅读数:0篇
阅读有效期:0001/1/1 0:00:00