注册帐号丨忘记密码?
1.点击网站首页右上角的“充值”按钮可以为您的帐号充值
2.可选择不同档位的充值金额,充值后按篇按本计费
3.充值成功后即可购买网站上的任意文章或杂志的电子版
4.购买后文章、杂志可在个人中心的订阅/零买找到
5.登陆后可阅读免费专区的精彩内容
打开文本图片集
中图分类号:G633.8 文献标识码:B
1问题的提出
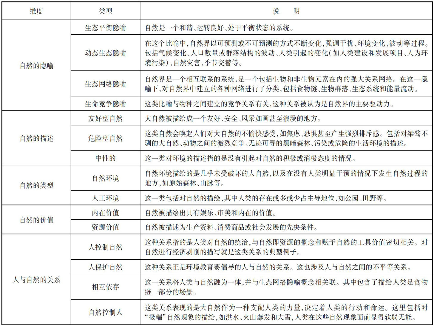
目前,人类活动的累积性影响对环境造成了不可逆的伤害,致使环境问题日趋严峻。在此背景下,环境教育成为提升公众环境意识,应对环境挑战的关键途径。环境教育的核心任务之一便是帮助学生建立科学、合理的自然观。从哲学角度看,自然观是人类对自然的整体认知,即我们如何理解和看待自然;而环境伦理话语则反映了人类对待自然的具体行为取向[1]。(剩余8179字)
登录龙源期刊网
购买文章
不同版本初中化学教科书中自然观的比较研究
文章价格:5.00元
当前余额:100.00
阅读
您目前是文章会员,阅读数共:0篇
剩余阅读数:0篇
阅读有效期:0001/1/1 0:00:00