注册帐号丨忘记密码?
1.点击网站首页右上角的“充值”按钮可以为您的帐号充值
2.可选择不同档位的充值金额,充值后按篇按本计费
3.充值成功后即可购买网站上的任意文章或杂志的电子版
4.购买后文章、杂志可在个人中心的订阅/零买找到
5.登陆后可阅读免费专区的精彩内容
打开文本图片集
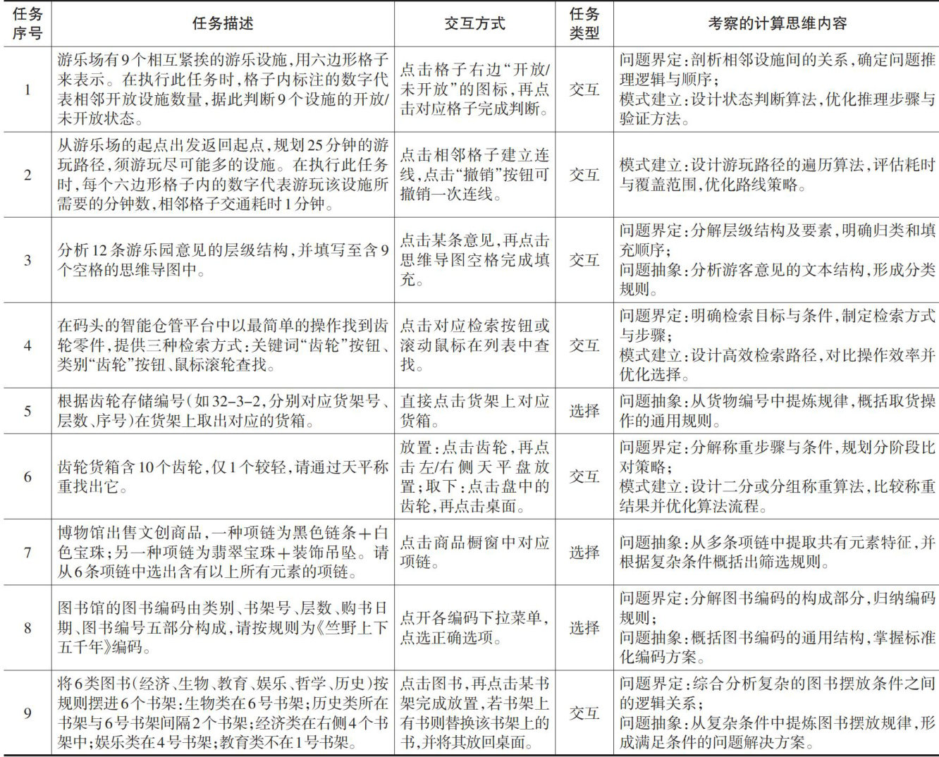
中图分类号:G434文献标识码:A 文章编号:1009-5195(2026)01-0029-09 doi10.3969/j.isn.1009-5195.2026.01.00:
基金项目:2024年度国家自然科学基金面上项目“数字教材场景下融合课程知识建模的图神经认知诊断方法研究”(62477021)。(剩余13508字)
登录龙源期刊网
购买文章
小学生计算思维情境化测评系统的设计与应用
文章价格:6.00元
当前余额:100.00
阅读
您目前是文章会员,阅读数共:0篇
剩余阅读数:0篇
阅读有效期:0001/1/1 0:00:00