注册帐号丨忘记密码?
1.点击网站首页右上角的“充值”按钮可以为您的帐号充值
2.可选择不同档位的充值金额,充值后按篇按本计费
3.充值成功后即可购买网站上的任意文章或杂志的电子版
4.购买后文章、杂志可在个人中心的订阅/零买找到
5.登陆后可阅读免费专区的精彩内容
打开文本图片集
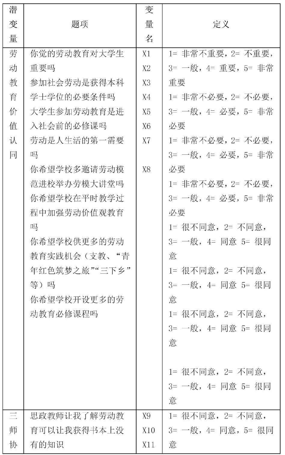
摘 要:基于江西省6所应用型本科院校 648 名在校本科生的调查检验了大学生劳动教育价值认同与劳动教育收获之间的理论模型及三师协同育人对其的影响机制。研究表明,大学生劳动教育价值认同对劳动教育收获显著正相关,学习投入与三师协同育人在大学生劳动教育价值认同和劳动教育收获之间具有中介作用。因此,可以通过提高大学生的劳动价值认同、加强三师协同育人作用、促进大学生劳动教育学习投入未保障应用型本科大学生劳动教育的实效性。(剩余4085字)
登录龙源期刊网
购买文章
三师协同育人视域下的价值认同与大学生劳动收获
文章价格:4.00元
当前余额:100.00
阅读
您目前是文章会员,阅读数共:0篇
剩余阅读数:0篇
阅读有效期:0001/1/1 0:00:00