注册帐号丨忘记密码?
1.点击网站首页右上角的“充值”按钮可以为您的帐号充值
2.可选择不同档位的充值金额,充值后按篇按本计费
3.充值成功后即可购买网站上的任意文章或杂志的电子版
4.购买后文章、杂志可在个人中心的订阅/零买找到
5.登陆后可阅读免费专区的精彩内容
打开文本图片集
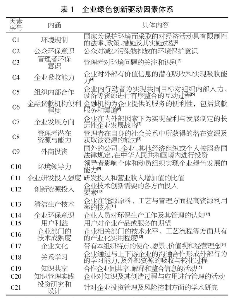
【摘 要】企业绿色创新对实现可持续发展意义重大。论文在确定企业绿色创新驱动因素的基础上,将DEMATEL(决策试验与评价实验法)和ISM(解释结构模型法)结合,识别关键影响因素,明晰企业绿色创新驱动因素间的层次结构,构建多级递阶结构模型,从而直观呈现关键影响因素及作用路径。结果表明,企业绿色创新影响因素可划分为5级3阶的多级递阶结构。(剩余5501字)
登录龙源期刊网
购买文章
基于DEMATEL-ISM的企业绿色创新驱动因素研究
文章价格:4.00元
当前余额:100.00
阅读
您目前是文章会员,阅读数共:0篇
剩余阅读数:0篇
阅读有效期:0001/1/1 0:00:00