注册帐号丨忘记密码?
1.点击网站首页右上角的“充值”按钮可以为您的帐号充值
2.可选择不同档位的充值金额,充值后按篇按本计费
3.充值成功后即可购买网站上的任意文章或杂志的电子版
4.购买后文章、杂志可在个人中心的订阅/零买找到
5.登陆后可阅读免费专区的精彩内容
打开文本图片集
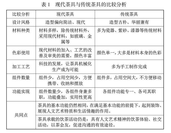
摘 要:茶具文化是中国传统文化之一,茶具的装饰成为茶具文化的典型特征,新余市作为我国著名美术大师傅抱石先生的故乡,始终秉承传承抱石精神,展示抱石风采的价值内涵。本文从茶具装饰与傅抱石书画的发展分析、表现形式与应用价值着手,探究傅抱石书画在茶具装饰中的应用,从而为新余市地方文化品牌特色持续更好的创新性发展和推广提供可参考性。(剩余2199字)
登录龙源期刊网
购买文章
傅抱石书画在茶具装饰中的应用探究
文章价格:3.00元
当前余额:100.00
阅读
您目前是文章会员,阅读数共:0篇
剩余阅读数:0篇
阅读有效期:0001/1/1 0:00:00