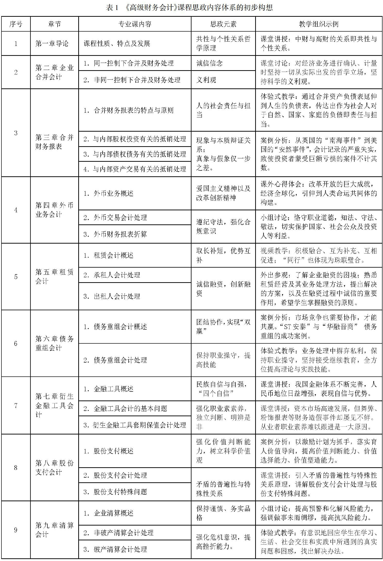
《高级财务会计》“课程思政”教学内容体系初步构想

打开文本图片集
【摘 要】专业课程“课程思政”是高等教育教学改革的重要内容。文章概述和借鉴了专业知识与思政元素融合方式及途径的三种理论模型,梳理和确立高级财务会计教学内容及其蕴涵的“思政元素”,最后,探讨了课程思政在《高级财务会计》教学的融合策略。
【关键词】思政元素;课程思政;融合策略;高级财务会计
一、专业知识与思政元素融合的相关理论模型
目前,学术界关于专业知识与思政元素融合的方式和途径提出了多种模型,其中比较典型的有三种。(剩余3565字)