注册帐号丨忘记密码?
1.点击网站首页右上角的“充值”按钮可以为您的帐号充值
2.可选择不同档位的充值金额,充值后按篇按本计费
3.充值成功后即可购买网站上的任意文章或杂志的电子版
4.购买后文章、杂志可在个人中心的订阅/零买找到
5.登陆后可阅读免费专区的精彩内容
打开文本图片集
中图分类号:G641 文献标志码:A 文章编号:2096-000X(2026)S2-0112-04
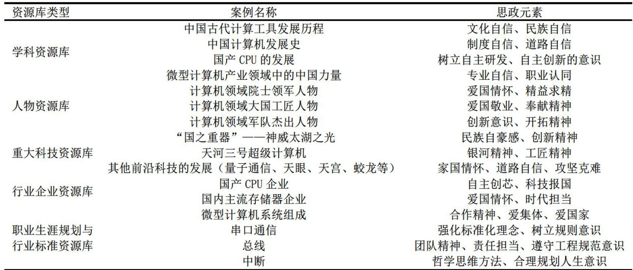
微机原理与接口技术课程是各高校面向机电应用、电子信息、自动控制和自动化等工科专业开设的一门核心专业基础课,具有理论性与综合性强、技术并重的特点。该课程的教学目标是让学生了解软件控制硬件的基本原理,建立微机系统的整机概念,同时具备利用计算机软、硬件技术解决实际问题的基本思路和能力2。(剩余5532字)
登录龙源期刊网
购买文章
基于立体化教学的微机原理与接口技术课程思政教学探索与实践
文章价格:4.00元
当前余额:100.00
阅读
您目前是文章会员,阅读数共:0篇
剩余阅读数:0篇
阅读有效期:0001/1/1 0:00:00