注册帐号丨忘记密码?
1.点击网站首页右上角的“充值”按钮可以为您的帐号充值
2.可选择不同档位的充值金额,充值后按篇按本计费
3.充值成功后即可购买网站上的任意文章或杂志的电子版
4.购买后文章、杂志可在个人中心的订阅/零买找到
5.登陆后可阅读免费专区的精彩内容
打开文本图片集
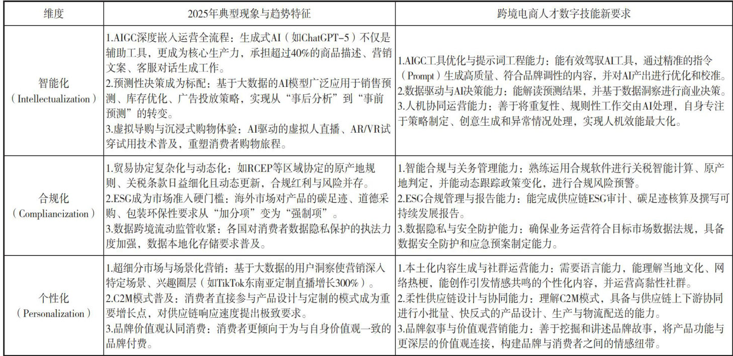
跨境电商作为数字经济与国际贸易深度融合的典型业态,已成为我国外贸高质量发展的重要引擎和新动能,跨境电商产业正步入以“智能化、合规化和个性化”为特征的深度升级阶段。这一升级不仅体现在营销渠道的多元化以及物流方案的优化,更在于对产业链各环节进行数字化赋能和智能化改造。具备数字营销、数据运营、智能客服、供应链管理等复合型数字技能的高素质技术技能人才已成为决定企业能否在激烈的国际竞争中脱颖而出的关键要素。(剩余4032字)
登录龙源期刊网
购买文章
跨境电商产业升级背景下职业院校数字技能人才培养路径研究
文章价格:4.00元
当前余额:100.00
阅读
您目前是文章会员,阅读数共:0篇
剩余阅读数:0篇
阅读有效期:0001/1/1 0:00:00