注册帐号丨忘记密码?
1.点击网站首页右上角的“充值”按钮可以为您的帐号充值
2.可选择不同档位的充值金额,充值后按篇按本计费
3.充值成功后即可购买网站上的任意文章或杂志的电子版
4.购买后文章、杂志可在个人中心的订阅/零买找到
5.登陆后可阅读免费专区的精彩内容
打开文本图片集
文化乃国家与民族之魂,中华民族五千多年积淀的优秀传统文化是中华文明瑰宝。新时代,我们需要弘扬中华优秀传统文化,通过创新内容与表现形式为其注入新活力,推动中华文化焕发新气象,向世界传递中国传统文化的价值观与人文精神。当今正值高科技时代,人工智能与人类已相伴相生、融为一体,也为中华文化的传播创新带来了新机遇。(剩余4393字)
登录龙源期刊网
购买文章
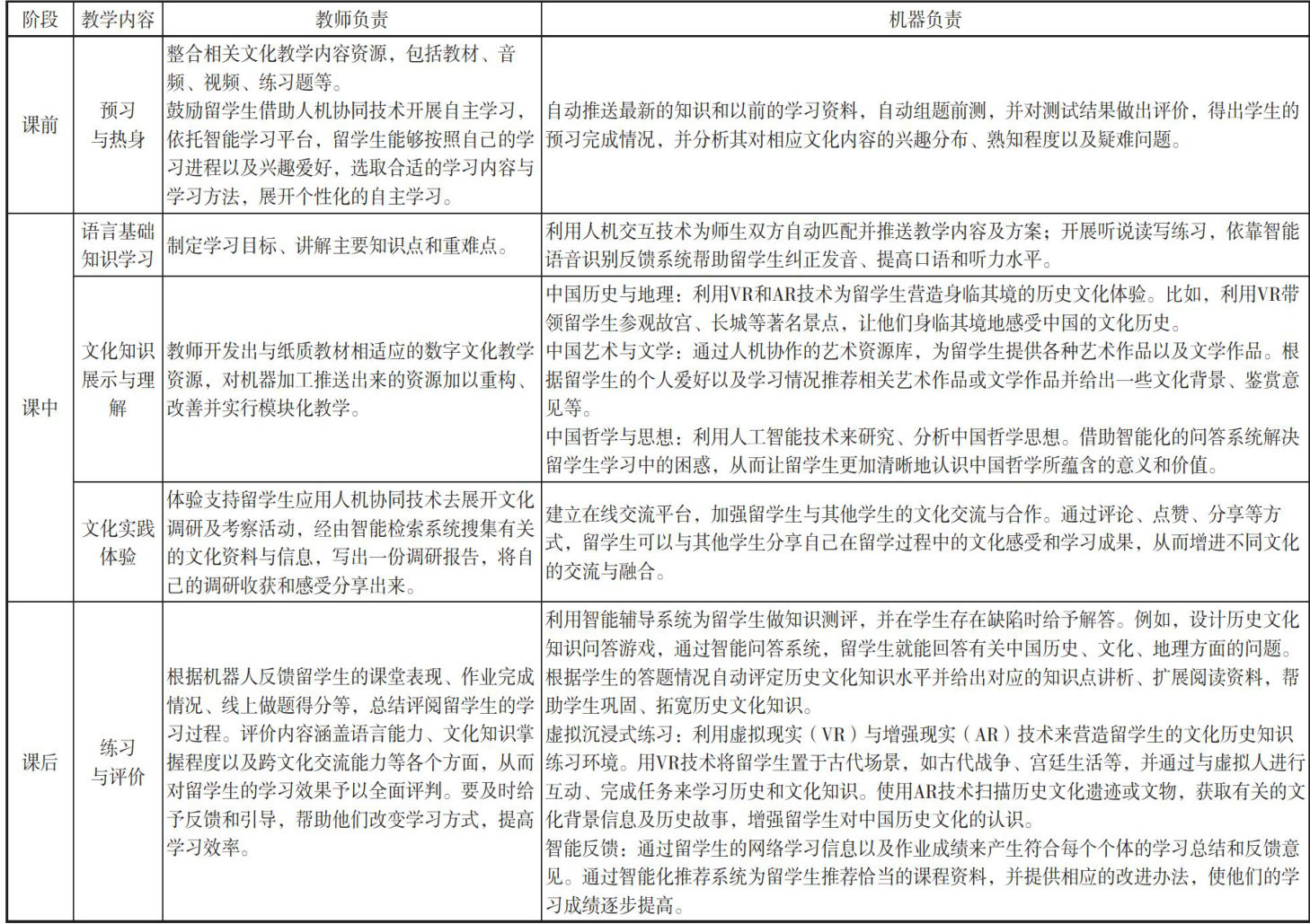
人机协同赋能国际中文教育中国文化课助力中国文化海外传播路径探究
文章价格:4.00元
当前余额:100.00
阅读
您目前是文章会员,阅读数共:0篇
剩余阅读数:0篇
阅读有效期:0001/1/1 0:00:00