国际公关

国际公关

2026年01期
  • 收藏
收藏成功
微博 空间 微信
作为国内唯一一份依托行业资源的公共关系专业期刊,本刊创办以来一直秉承专业性、国际性和多元化的办刊宗旨,致力于传播公共关系...     展开

类型

半月刊

类别

职场理财
定价
促销信息
全年订阅更优惠!
¥20.00 ¥12.00
目录

资讯

杭州市公共关系协会健康智库年度工作总结会顺利举行
2026年1月4日下午,杭州市公共关系协会健康智库年度工作总结会在世界会长大会组委会会议室成功召开。会议全面回顾了健康智库2025年度工作成果,并对新一年的发展方向进行了规划部署。杭州市公共关系协会党支部书记、执行会长刘江到会代表协会向健康...
极米在CES发布AI眼镜品牌MemoMind
速途网讯1月6日,投影仪制造商极米(XGIMI)在2026国际消费电子展(CES2026)上正式推出自有品牌系列AR眼镜,以全新子品牌MemoMind进行销售,将发布两款不同定位的全新产品,并在后续还将推出更多衍生型号。 其中,MemoOn...

研究

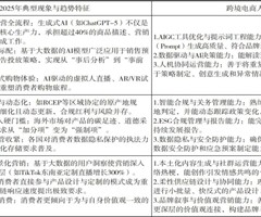
区域视角下的东盟人工智能:发展路径、治理举措与挑战应对
摘要:近年来,在人工智能的加速推动下,全球技术、产业与治理格局被深度重塑。东盟作为重要的发展中地区组织,对人工智能的战略价值日益重视,以国家政策推动、区域机制协同、对外合作拓展为特征,逐步构建起发展体系。在东盟框架下,区域人工智能治理实践已...
社区居家养老模式中长者食堂的可持续发展困境研究
摘要:随着我国人口老龄化程度的持续加深,养老服务的“最后一公里”问题日益凸显,其中,“吃饭难”是困扰众多高龄、空巢、独居老人的一大现实问题。近年来,社区长者食堂作为社区居家养老服务体系中的重要一环,在各地蓬勃兴起。本文以湖南省株洲市T区为研...
推进新型工业化,加强沧州市沿海经济强市建设
摘要:多年来,沧州市凭借独特的区位优势,积极推进新型工业化,加强沿海经济强市建设。本文以河北省沧州市为实例,首先分析了该市推进新型工业化的发展基础以及所面临的挑战,接着点明新型工业化与沿海经济强市建设的战略定位,最后给出了在新时代背景下推进...
数字时代事业单位人事档案审核整理的智能化研究
摘要:随着人工智能、大数据等智能化技术不断向前发展,数字时代,事业单位的人事档案管理正经历着意义重大的变革。以往单纯依靠人工的审核整理方式已无法适应逐渐扩大的档案规模以及不断增加的复杂性,智能化技术的加入,为提高人事档案管理质量和效率开辟了...
基于互联网传播模式的电网企业新闻宣传话语体系构建研究
摘要:立足中国式现代化与文化强国建设全局,电网企业话语体系承担着深入阐释国家能源战略、有效提升我国在全球能源治理中话语权的战略支撑作用。本文融合话语分析与议程设置理论,系统阐述电网企业话语体系的核心内涵、建设目标与实践路径,从强化话语体系本...
农村老年人睡眠质量 与心理健康关系探究
摘要:本文分析了农村老年人的睡眠质量和心理健康水平现状,并探讨农村老年人睡眠质量与其心理健康水平之间的关系。2025年1月至2025年3月,本文采用偶遇抽样方法选取陕西商州三岔河镇157名农村老年人作为研究对象,采用匹兹堡睡眠质量指数(PS...
移民搬迁安置网络信访与县域数字化治理实践
摘要:基层网络信访是治理移民项目社会矛盾的新途径。本文通过5年间Z县“县长信箱”办理的107例移民搬迁安置在线信访办件,分析网络信访反映的移民搬迁安置社会矛盾,归纳移民搬迁安置项目社会风险在线治理的县域模式和经验,探讨经济发展相对落后地区移...
以语言为翼,助力城市发展新征程
摘要:本文立足《“十四五”文化和旅游发展规划》中“加强语言服务能力建设,提升城市文化传播效能”等政策导向,聚焦语言赋能城市发展路径,以万亿城市常州为例展开探索。调查发现,常州在提升服务效能、增强文化传播影响、强化智力支撑方面成效显著,为语言...
基于因子分析的企业经营状况综合评价研究
摘要:近年来,我国服务业在GDP中的比重持续上升,其轻资产与现金流波动特性显著,传统单一的财务指标已经难以满足投资者、金融机构以及监管部门“一键式”量化评分的要求。本文构建面向服务业的财务指标综合评价体系“降维—赋权”框架,选取疫情后某一年...
乡村振兴背景下陕西县域果树生物资产价值评估研究
摘要:当前,陕西县域果树生物资产价值评估遭遇了标准不统一的困境,受区域差异性制约且技术手段落后影响。基于此,本文构建了生命周期动态评估模型、区域特色品种差异化量化方法以及生态经济一体化评估框架。以洛川县、眉县、蒲城县为例,开展实证研究。三县...
人工智能技术在中华文化海外传播中的应用研究
摘要:在全球化与数字化深度融合的背景下,人工智能技术为中华文化海外传播开拓了新路线,本文通过系统梳理人工智能在翻译领域的最新发展成果以及大模型翻译的应用情形,探讨了人工智能与中华文化海外传播的融合途径。人工智能技术通过提高翻译质量、改善内容...
厚植新时代青年的家国情怀:内涵、价值与路径
摘要:以爱国主义为核心的家国情怀是中华民族数千年来屹立不倒的重要精神动力,它以家国同构思想为根基,包含着忠孝仁爱的价值观,蕴含着使命担当的责任意识。随着时代的变迁,家国情怀的具体表达形式也在不断丰富发展。新时代,培育青年的家国情怀具有增强民...
企业社会责任对员工组织承诺的作用机制分析
摘要:企业社会责任是现代组织管理中的重要组成部分,会对员工组织承诺产生显著影响。研究表明,企业社会责任通过价值观匹配的认同强化机制、互惠交换的情感激励机制、信任建构的契约完善机制以及组织支持的多维中介机制四个路径来影响员工组织承诺。企业应建...
人力资源视角下的事业单位效率提升策略分析
摘要:为了有效提升事业单位人力资源管理效率,事业单位要根据自身的发展战略目标和实际需求,制订科学的岗位设置和人才绩效管理方案,结合绩效考核方式了解员工的实际能力,实现单位与员工的共同发展。本文从事业单位岗位设置和绩效管理机制的内涵人手,分析...
兰西城市群产业发展现状与协同发展研究
摘要:本文基于兰西城市群内产业发展的现状、协同条件以及困难等,提出加强顶层设计、建立利益协调机制、完善产业结构协同体系构建等对策建议,旨在为增强兰西城市群的产业协同发展提供借鉴。...
数字化转型背景下黑龙江对俄跨文化传播的叙事创新与效能提升研究
摘要:本文以数字化转型为背景,聚焦黑龙江对俄跨文化传播的实践与挑战,系统阐述了其叙事创新路径与效能提升策略,分析了当前黑龙江在主体协同、内容转向、渠道融合以及场景沉浸四个维度的创新实践,并提出了构建机制保障、人才支撑、产业联动以及评价优化的...
益阳市企业在非洲市场的本土化雇佣机制与跨境贸易合作研究
摘要:在“一带一路”倡议深化推进的背景下,非洲凭借资源禀赋、人口红利以及政策红利,成为中国地方企业海外拓展的重要目的地。益阳市作为湖南省工业与农业重镇,依托装备制造、食品加工、纺织服装等优势产业,积极推动企业“走进非洲”,但在实践中面临本土...
数智赋能主流意识形态 传播范式变革的三维探
摘要:数智时代,数字化与智能化的深度融合形成了前所未有的新质生产力。技术赋能与人机共生模式显著提升了主流话语的传播效率,重构了传播范式。然而,现实中还存在碎片化消解、价值多元性和“信息茧房”等问题,主流意识形态传播面临着吸引力、认同感与成效...
新媒体赋能汉语言文化在俄罗斯的传播
摘要:随着新媒体的快速发展以及中俄两国关系的日益紧密,汉语言文化在俄罗斯的传播范围持续扩大。本文聚焦汉语言文化在俄罗斯的传播现状,重点考察其在教育系统、社会层面以及文化交流活动中的具体表现,分析当前面临的挑战,并尝试提出针对性的发展建议。结...
新质生产力赋能乡村振兴发展实践路径研究
摘要:乡村振兴是我国走向现代化建设的根本大计,当下的乡村发展中还存在着产业能级不高、要素流动不畅、治理效能不高等难点堵点。新质生产力是基于科技的创新驱动要素与数字技术、绿色技术及现代管理模式相融合,是突破发展僵局、重塑经济版图的一把利剑,相...
城市精细化管理中多元主体协同机制的实践探索
摘要:在城市管理中,构建起精细化管理模式是至关重要的一环,有助于提高城市管理水平和质量。基于此,本文从多主体协同机制建设的角度切人研究,探索并分析城市精细化管理中多主体协同机制的实践路径,旨在助推城市精细化管理水平的优化提升。...
丝路新章:贵州与东南亚国家在“一带一路”框架下的融合共生与国际传播进路
摘要:“一带一路”倡议为中国与东南亚国家的合作开辟了全新格局,地处中国西南内陆的贵州积极投身其中,与东南亚国家在文化、经济、国际关系等多领域实现了深度融合。本文深人剖析贵州与东南亚国家在“一带一路”框架下的融合共生模式,详细探讨国际传播大背...
持续优化电力营商环境,提升公司供电服务水平
摘要:新时代以来,我国经济进入高质量发展的新阶段。营商环境已成为激发市场主体活力、增强区域竞争力的关键因素。电力作为国民经济的基础性产业,其营商环境好坏直接决定各类市场主体的获得感与满意度,进而影响经济社会发展的整个局面。本文尝试剖析供电企...
西部地区生活垃圾分类政策文本量化评价
摘要:生活垃圾分类是实现城乡环境治理现代化的重要举措,完善生活垃圾分类政策是提升环境治理效能的关键环节。本文聚焦西部地区生活垃圾分类政策,将政策文本挖掘与PMC指数模型相结合,构建生活垃圾分类政策评价指标体系,并从中选取具有代表性的34项政...
人力资源共享服务模式的创新与应用研究
摘要:在行政单位人力资源管理向着高效化、标准化转型的关键阶段,传统模式效率低、协同弱的问题亟待解决,基于此,本文主要聚焦人力资源共享服务模式展开研究。研究指出,行政单位人力资源共享服务模式创新需以技术支撑为核心,引人大数据分析,实现流程线上...
应急管理部门档案管理工作规范化与标准化研究
摘要:随着自然灾害、生产安全事故等突发事件的频繁发生,应急管理部门在保障公共安全、维护社会稳定中愈发承担着重要职责,而档案管理工作作为其中的重要组成部分,是实现科学决策和高效应急处置的基础支撑。本文围绕“规范化与标准化”这一核心主题,分析了...
社会工作与民营企业融合发展进程中的挑战识别与应对机制研究
摘要:本文主要聚焦社会工作赋能民营企业发展的现实困境与机制创新。改革开放以来,民营企业已成为我国经济增长的重要引擎,但其常常面临劳资矛盾加剧、员工权益保障不足以及心理健康问题频发等治理挑战。传统管理模式难以适应现代劳动诉求,社会工作介入成为...
德州市破解人才“引育留用”全链条机制问题和对策研究
摘要:为应对德州市经济发展中人才“引育留用”全链条发展机制的问题,助推区域经济实现高质量发展目标,本文围绕具体应对策略展开了一系列分析和研究,并提出构建精准化引才机制,打造产业人才集聚高地;完善产教融合育才体系,强化本土人才供给;升级全周期...
山西中部城市群生态安全屏障研究
摘要:城市群是区域发展的主要载体和核心区域,城市群的生态环境问题对于城市发展具有重要影响,良好的城市环境能够促进城市经济健康发展。本文立足于山西中部城市群的生态发展现状,探析了生态环境建设中存在的问题并分析了具体原因,以解决山西中部城市群生...
企业文化塑造中的人力资源沟通策略
摘要:企业文化作为组织内在运行逻辑与员工行为准则的深层约束,其塑造过程需要系统性、互动性与可持续性支持。本文围绕企业文化塑造中的关键变量——人力资源沟通策略,系统梳理了文化构建的四个阶段及其沟通介人点,聚焦内容、载体与主体三维策略展开结构化...
央企与地方离退休工作区域协同化服务机制的构建与实践
摘要:随着我国人口老龄化的加速,央企离退休人员“分布散、需求杂”的特征日益凸显,传统“企业自管”模式与地方养老服务网络的割裂,导致了服务覆盖不足、资源利用低效等问题。本文主要聚焦央企与地方离退休工作区域协同化服务机制构建,首先,剖析当前协同...
基于UTAUT模型的广州市老年人数字素养对智慧养老服务接受意愿的影响研究
摘要:智慧养老是应对广州市深度老龄化挑战的关键路径,但其成效高度依赖于老年用户的接受意愿。本文深人探究广州市老年人数字素养如何通过UTAUT的核心机制影响其智慧养老服务接受意愿。首先,通过质性研究提炼老年人数字素养的五维结构;其次,基于UT...
新时代荆楚中医药文化国际传播的SWOT分析及对策研究
摘要:推进荆楚中医药文化国际传播是一项复杂工程。本文基于SWOT分析法发现,目前荆楚中医药文化在国际传播中具有历史底蕴深厚、中医药人才优势明显以及中药材资源丰富等优势,同时也存在语言文化障碍、传播机制不健全、传播人才缺乏等劣势;既恰逢国家高...
珠海高新区民宿高质量发展的路径研究
摘要:民宿高质量发展能够满足游客个性化、多元化、精品化的旅居需求,丰富旅游产品供给,提升旅游目的地的整体形象和竞争力。本文以珠海高新区民宿高质量发展为研究对象,从珠海高新区民宿经济发展的现状出发,通过PEST分析法探讨高新区民宿在政治、经济...
跨文化场景下英语交际能力向国际传播力的转化路径
摘要:在全球化深人背景下,英语作为国际通用语言,其交际能力向国际传播力的转化对于提升国家文化软实力、塑造良好的国家形象具有关键意义。首先,本文剖析英语交际能力与国际传播力的逻辑关联及互动机制,明确英语交际能力是国际传播力的基础支撑,而国际传...
人力资源管理视角下的绩效考核与激励机制
摘要:绩效考核与激励机制是推动人力资源发展的关键力量,其有效性及完善度会深刻影响组织运营效率以及战略任务的达成。当前,企业在设计考核指标、运用激励手段以及实现评估流程透明度方面存在明显缺陷,这些问题限制了人力资源管理效用的最大化。通过构建科...

品牌

数字媒体广告创意设计对消费者决策的影响机制研究
摘要:本文围绕数字媒体广告创意设计与消费者决策展开研究,界定二者的核心概念,分析前者通过认知(优化信息处理)、情感(激发情感共鸣)态度与行为(强化品牌信任、推动转化)层面影响后者的核心机制,探讨消费者个体特征、数字媒体环境特性两大调节因素。...
教育赋能视角下的社区治理品牌构建与传播机制创新研究
摘要:在教育赋能视角下,社区治理品牌的构建与传播对于基层社会治理的创新发展具有促进作用。在社区治理品牌化、教育化、融合化的发展进程中,通过知识价值赋能,有助于提高社区品牌建设的内在驱动力。本文结合社区治理品牌的发展需求,发挥教育赋能的优势,...

前沿

“Z世代”观众对重映电影的消费心理与社群化表达
摘要:随着《倩女幽魂》《情书》等经典电影的重新上映,一波重映浪潮来袭。然而,当下走进影院观看重映影片的主体已非首映时的原目标受众,而是以1995—2010年出生者为代表的“Z世代”群体。针对这一现象,本文首先厘清该群体的生活与电影重映的文化...
短视频时代记者采访的内容生产模式与传播效果研究
摘要:短视频是一种以互联网为媒介、以用户为中心的内容传播形式,短视频时代的到来,使新闻传播环境发生了巨大变化。随着网络信息技术的不断发展,短视频越来越受到用户的青睐。记者采访也应紧跟时代发展的步伐,将短视频与采访融合起来,不断提高采访水平和...
元宇宙场景下城市文化IP的数字化传播与价值转化研究
摘要:数字化时代,城市文化IP的数字化传播与价值转化成为城市文化发展的关键。首先,本文探讨了当前城市文化IP在数字化传播与价值转化中存在的问题,如传播形式单一、内容浅薄、体系缺乏整合性以及价值转化渠道有限等;其次,分析了元宇宙场景为城市文化...
尚古敛意
摘要:本文以蔡襄书法为窗口,阐释其“尚古敛意”美学理念的内在逻辑。这一理念既是北宋文化重建与文人士大夫审美倾向的诉求,亦是儒家“执两用中”思想在书学上的折射。其“尚古”承续前人法度,“敛意”起尚意之先声,成为中国书法由衰转盛的关键转折点。...
智媒时代新闻编辑的角色转型与能力重构研究
摘要:智媒环境极大地改变了新闻传播生态格局,人工智能与大数据技术的融合正在引发新闻生产流程的全面变革。本文站在技术推动与人文价值相融合的视角上,系统探究智媒时代新闻编辑职能的转型路径以及核心能力的重塑方法。研究发现,新闻编辑正在从传统的管控...
灵韵的消散与重构
摘要:在本雅明的《机械复制时代的艺术作品》中,艺术的核心价值被归结为“灵韵”的存在。然而,技术复制导致艺术发生根本性转变:其功能从以宗教和仪式为基础的“膜拜价值”,转向强调可展示性与公众接触的“展览价值”。在这一过程中,本雅明指出,复制技术...
新媒体时代下的新闻传播创新模式
摘要:在新媒体时代的发展进程中,新技术与新方法的融入有力推动了新闻传播行业的深化改革。同时,新媒体在技术的持续推进下,也将不断对新闻传播环境产生深远影响。本文通过对新媒体时代新闻传播创新模式的研究,旨在为新闻业在新时代背景下的持续发展提供理...
文创赋能少数民族村寨乡村振兴的路径研究
摘要:在全面推进乡村振兴战略的背景下,民族村寨肩负着文化传承与资源转化的使命,却普遍面临“资源富集但开发不足”的矛盾。西坑畬族镇虽有畲族彩带编织技艺等国家级非遗,却存在非遗传承断层、同类产品同质化、交通与数字基建滞后等问题。基于此,本文通过...
创新思维导向下的商与美:数智时代艺术IP平民化现象
摘要:本文聚焦于数智时代创新思维导向下艺术IP的平民化现象,探讨其商业性表达与艺术形式美的关系。以中西方艺术IP在中国语境下的演变为切入点,剖析其平民化现象的分类特征,揭示商业与艺术之间的张力,并提出应辨明艺术IP的“商业”与“美”的特性,...
普通用户与网红对网络暴力认知与反应的差异研究
摘要:面对日益严峻的网络暴力问题,普通用户与网红在认知与反应上呈现出巨大差异。本文旨在深入剖析这一差异背后的结构性根源,尝试构建一个整合性的分析框架,联结社会认同理论、平台资本主义理论与戈夫曼的自我呈现理论,以阐释不同行动者在网络社会中的角...
跨境民族舞蹈交流
摘要:建设面向南亚东南亚辐射中心,是习近平总书记在视察云南时提出的,要求云南对标国际高水平开放的原则,切实推进与南亚东南亚的合作。近年来,东南亚辐射中心建设从高速公路网、铁路网、航空网到信息网,经济贸易额不断增加,与南亚东南亚的舞蹈交流也愈...
打破“文化壁垒”:跨文化视角下中国短剧国际传播的本土化策略研究
摘要:本文从跨文化视角切入,深人探析中国短剧国际化传播的本土化策略,并以跨文化传播理论为基础,剖析短剧的传播特质,挖掘本土化策略对文化输出的关键作用。同时,本文也针对中国短剧国际传播的整体态势以及内容本土化改造的实践进行了分析。分析发现,当...
新闻记者在短视频时代的核心竞争力提升策略
摘要:随着数字技术与移动互联网的融合,短视频成为信息传播主流。本文采用文献研究法与案例分析法,系统梳理短视频时代新闻记者面临的反应效率、多媒体制作以及信息筛选三大挑战,明确其需具备新媒体运用、叙事创意、社交媒体运营、反应应变四大核心能力,并...
线上“串门”:微博平台中“电子监视对青年群体人际关系影响研究
摘要:2009年上线的新浪微博,是集图文、视频与互动功能于一体的社交媒体平台,自诞生起便迅速凝聚社会注意力。在媒介化社交时代,微博不仅是信息获取渠道,更成为形塑青年群体社交关系的核心场域。其依托数字技术构建的网络社交链条突破了现实边界,用户...

课堂

数智时代大学生网络群体极化的生成逻辑、负面影响及应对策略
摘要:在生成式人工智能深度渗透的数智时代,社交媒体已成为大学生获取信息、交流观点的核心场域,网络群体极化现象随之凸显,对大学生个体发展、校园群体生态以及社会稳定产生深远影响。本文从认知、情感、技术三大维度解构大学生网络群体极化的生成逻辑,从...
“带一路”背景下高职国际化人才培养研究
摘要:随着“一带一路”倡议的深人实施,我国对具备国际视野、规则意识与跨文化胜任力的复合型技术技能人才的需求日益迫切。高职作为培养技术技能人才的主阵地,其国际化人才培养质量与“一带一路”具有极高的耦合关联度。然而,深度审视后可以发现,高职教育...
“留学锦州”品牌构建及来锦留学生招生提质增效研究
摘要:为顺应新时代教育对外开放的总体要求,实现来华留学教育高质量发展,从重视规模壮大到生源质量提升,完善与优化来华留学生招生机制已成为一项关键任务。本文以锦州市为例,基于当前的留学生招生现状,提出构建留学品牌、转变招生思路、拓宽招生渠道等方...
AI赋能高职图书馆数字阅读推广的路径研究
摘要:人工智能技术与教育数字化的深度融合,推动高职图书馆这一职业教育信息枢纽亟须实现数字阅读推广的智能化转型。本文聚焦高职图书馆数字阅读推广,梳理国内外研究现状,剖析AI赋能过程中存在的理论短板与实践瓶颈,构建“场景驱动—能力提升—生态共建...
大学生公益创业项目实践运行的困境与路径研究
摘要:大学生公益创业是青年参与社会治理、践行社会责任的重要形式,为解决社会问题、推动社会进步发挥了积极作用。然而,在项目运行过程中,大学生公益创业项目面临诸多实践困境,制约了其可持续发展。本文以“春风化雨(淤)”项目为样本,通过实地调研与案...
人机协同赋能国际中文教育中国文化课助力中国文化海外传播路径探究
摘要:随着国内外科技的加速发展,数智化技术为中华文化海内外传播研究提供了新契机。国际中文教育中国文化课作为助推中国文化海外传播的重要载体之一,将人机协同作为人机智能结合新模式,创新文化传播载体与内容呈现形式、优化教学效果与质量,进而增强中华...
大学生短视频沉迷的心理动因、生成机理及分层干预
摘要:当前,因短视频沉迷导致的价值观念迷失、认知视野窄化以及身心状态失衡等问题愈发常见,大学生短视频沉迷现象成为当前亟待解决的时代心理困惑。本文着眼认知、情绪与行为三个方面的典型影响因素,剖析大学生沉迷短视频的心理动因,在此基础上阐释生成机...
跨境电商产业升级背景下职业院校数字技能人才培养路径研究
摘要:跨境电商产业在数字经济的推动下正向着精细化、品牌化与智能化方向转型,对人才数字技能提出了更高要求。然而,职业院校当前的培养体系存在课程与产业脱节、实践薄弱、师资不足以及产教融合浅表化等问题,导致人才供给与需求之间存在结构性矛盾。基于此...
HR思维在大学生就业指导和职业定位中的应用策略研究
摘要:面对就业结构深度调整和岗位需求不断细化的形势,传统的基于学生自我认知的就业指导模式正面临实效不足的困境。HR思维以岗位胜任力为核心要素,以能力逆向推导为导向,突出人岗精准适配与系统性成长路径的谋划,为大学生就业指导与职业定位提供了崭新...
青年发展型城市建设中校地“双循环”育人模式的衢州样本建构与推广路径研究
摘要:青年发展型城市建设的核心是“城市—青年”双向赋能,校地协同育人是破解中小城市“人才引育留用”困境的关键。本文以衢州为研究对象,基于协同治理、人力资本与闭环管理理论,建构“1233”校地“双循环”育人模式,以“资源双向流动、效能双向增值...
互联网传播新趋势下高校微信公众号引领力建设研究
摘要:本文深入分析在互联网传播新趋势下,传播渠道的多元化、用户行为的变化以及用户对主题创新和个性化需求的增加为当前高校微信公众号带来的机遇和挑战。笔者以广州新华学院护理学院“广州新华护理”为例,发起现状问卷调查,发现高校微信公众号普遍存在用...
相关杂志
  • 审计与理财

    审计与理财

    2026年04期
    ¥4.89
  • 职工法律天地

    职工法律天地

    2026年05期
    ¥4.59
  • 人力资源

    人力资源

    2026年03期
    ¥18.00
  • 国际公关

    国际公关

    2026年06期
    ¥12.00
  • 投资北京

    投资北京

    2026年04期
    ¥15.00
  • 收藏与投资

    收藏与投资

    2026年02期
    ¥5.90
  • 河北职业教育

    河北职业教育

    2026年01期
    ¥9.00
订阅全年后,您可享受以下权益
①该本杂志即日起至未来1年内所有更新电子版杂志的使用权限;
②赠送该杂志的部分往期的杂志的使用权限,有效期1年。

全年订购价格: ¥72.00

订阅全年
--%>

登录龙源期刊网

温馨提示:

1.点击网站右上角的“充值”按钮可以为您的账号充值

2.充值金额可以选择30,50,100或500元

3.充值成功后即可购买网站上的任意杂志或文章

还没有龙源账户? 立即注册

购买杂志

国际公关

杂志价格:¥12.00元

  • 微信扫码支付
  • 当前余额:100.00

购买杂志

国际公关

杂志价格:¥12.00元

  • 微信扫码支付
  • 当前余额:¥100.00

    去充值
monitor
客服机器人