注册帐号丨忘记密码?
1.点击网站首页右上角的“充值”按钮可以为您的帐号充值
2.可选择不同档位的充值金额,充值后按篇按本计费
3.充值成功后即可购买网站上的任意文章或杂志的电子版
4.购买后文章、杂志可在个人中心的订阅/零买找到
5.登陆后可阅读免费专区的精彩内容
打开文本图片集
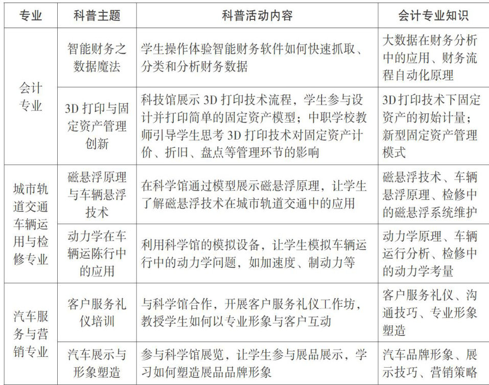
本文聚焦中职学校与科技馆的馆校合作模式,深入探究科普活动的开展策略与实践。通过剖析中职学校的专业特色和实际需求,精心策划一系列针对性科普活动方案。研究表明,馆校合作成果斐然,显著提升中职学生的科学素养与专业技能,为中职教育多元化发展提供新思路、新方法。馆校合作是一种创新教育模式,为中职科普教育注人活力。(剩余4669字)
登录龙源期刊网
购买文章
产教融合视域下中职科普教育创新路径
文章价格:4.00元
当前余额:100.00
阅读
您目前是文章会员,阅读数共:0篇
剩余阅读数:0篇
阅读有效期:0001/1/1 0:00:00