注册帐号丨忘记密码?
1.点击网站首页右上角的“充值”按钮可以为您的帐号充值
2.可选择不同档位的充值金额,充值后按篇按本计费
3.充值成功后即可购买网站上的任意文章或杂志的电子版
4.购买后文章、杂志可在个人中心的订阅/零买找到
5.登陆后可阅读免费专区的精彩内容
打开文本图片集
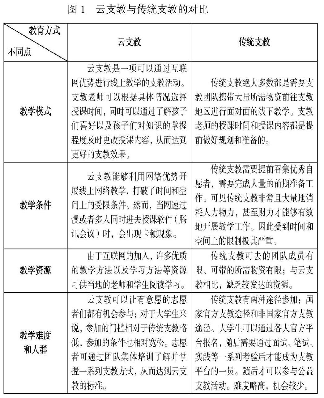
摘 要:近年来,各高校大力提倡学生积极投入社会实践;随着互联网+的发展,云支教逐渐出现在公众的视野中,被运用、接受。受到疫情的影响,团队无法前往支教地区进行线下授课,因此,将线下的课程知识通过互联网的方式传授给孩子们。通过实践我们发现,云支教能够有效且迅速地打破传统支教在空间和时间上的限制,让支教地区的孩子们享受到免费且优质的教育资源,同时也能让更多志愿者们参与到云支教中。(剩余4901字)
登录龙源期刊网
购买文章
“互联网+支教”教育创新模式研究
文章价格:4.00元
当前余额:100.00
阅读
您目前是文章会员,阅读数共:0篇
剩余阅读数:0篇
阅读有效期:0001/1/1 0:00:00