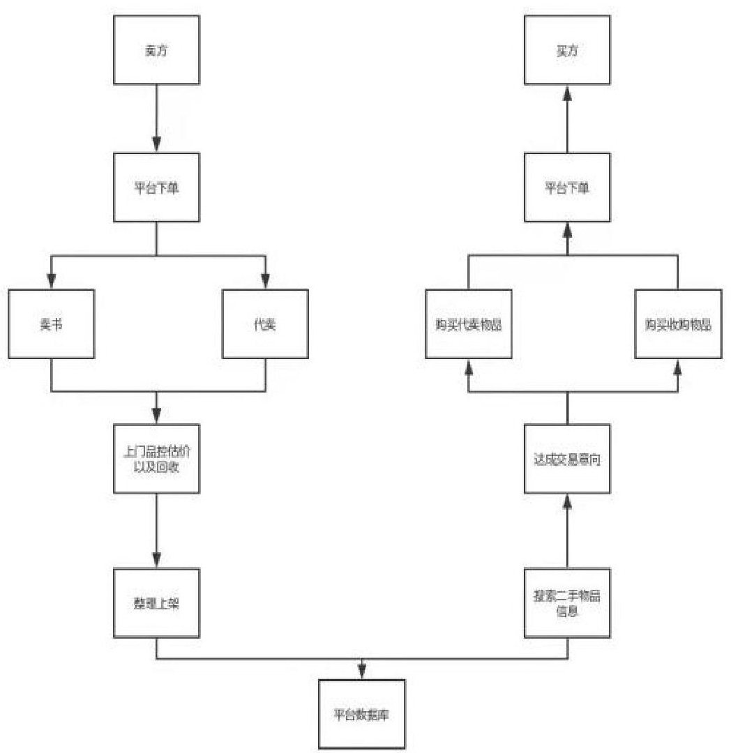
师生闲置物资循环利用平台建设

打开文本图片集
摘 要:随着社会的发展和进步,人的环保意识正在逐步提高,最大限度发挥闲置物资的价值已经成为人们的共识。大学生的数量越来越多,对闲置物资的需求也越来越大,市场缺口很大,因此建立一个师生闲置物资循环利用平台是十分有前景的。
关键词:闲置物资;循环利用;平台建设
一、研究背景
(一)社会背景
在我国对提高资源配置效率的要求下,社会共享经济蓬勃发展,关注以互联网为媒介搭建共享平台以实现闲置资源交易的人群数目逐渐增长,“互联网+”循环经济成为发展趋势。(剩余1813字)