注册帐号丨忘记密码?
1.点击网站首页右上角的“充值”按钮可以为您的帐号充值
2.可选择不同档位的充值金额,充值后按篇按本计费
3.充值成功后即可购买网站上的任意文章或杂志的电子版
4.购买后文章、杂志可在个人中心的订阅/零买找到
5.登陆后可阅读免费专区的精彩内容
打开文本图片集
DOI:10.12433/zgkjtz.20253009
课题项目:湖南省教育科学规划课题
课题名称:提质培优背景下“专思创”三融合课程教学改革研究——以农产品电子商务课程为例课题编号:XJK23BZY059
一、引言
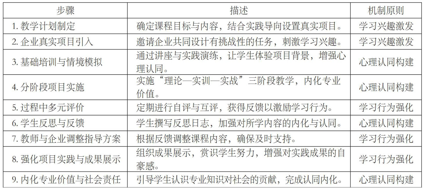
在高职教育领域,随着新产业的不断涌现和技能型人才需求的不断加大,如何引导学生既掌握专业技能,同时又具备较强的创新意识及社会责任感,已成为当前教学改革的关键议题。(剩余3781字)
登录龙源期刊网
购买文章
高职院校“专思创” 深度融合有效机制构建探讨
文章价格:4.00元
当前余额:100.00
阅读
您目前是文章会员,阅读数共:0篇
剩余阅读数:0篇
阅读有效期:0001/1/1 0:00:00