冷铺沥青薄层罩面在陕西干线公路养护中的应用与性能验证

打开文本图片集
【中图分类号】:U418.4 【文献标志码】:A 【文章编号】:1008-3197(2026)01-48-04
【DOI编码】:10.3969/j.issn.1008-3197.2026.01.009
Application and Performance Verification of Cold Asphalt Thin Overlay in Shaanxi Trunk Highway Maintenance
ZHANGQiang',LI Haifeng²,WANG Fei²
(1.ShaanxiProvincial Highway Bureau,Xi'an71068,China;2.Xianyang City Highway Bureau,Xianyang 712Oo,China)
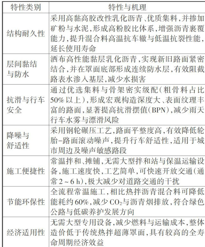
【Abstract】:Inordertomeet thedevelopmentneedsoffine maintenanceof trunk roads,andsolvetheproblemsoflongconstruction period,large trafic interference,high energy consumption,heavy pollution and other problems of traditional maintenance technology,this paperdiscussesthe engineering application ofcoldasphalt thinoverlaytechnology,analyzes thecore characteristicsof the technology combining the advantages of micro surfacingand hot mix ultra-thin mixture,and combined with theactual project,expounds the keypoints of mix proportiondesignand construction key technology control,and verifies its application effectthrough on-site performance testing.The results show that the cold paving asphalt thin layer overlay can efectively repair the slight rutsand cracks of the pavement,significantly improve the flatness,skid resistanceand waterproof performance of the pavement,and prolong the service life of the pavement.Atthe same time,it has the advantages of fast construction,energy conservation and environmental protection,and significant economic benefits.
【Key words】:cold asphalt thin layer overlay;pavement performance;highway maintenance我国公路发展重点已从“大规模新建扩能”向"精细化养护提质”深度转变,传统热拌超薄混合料路用性能较好,但因设备要求高、施工周期长、交通干扰大、能耗高、污染重等问题,已难以完全适应新阶段精细化养护发展需要;微表处作为目前常用的预防性养护技术,具有成本低、施工便捷、可快速放行等优点,但存在噪音大、抗滑性能衰减快、高温易出车辙、抗反射裂缝效果差、易成片脱落等问题2~3。(剩余3128字)