注册帐号丨忘记密码?
1.点击网站首页右上角的“充值”按钮可以为您的帐号充值
2.可选择不同档位的充值金额,充值后按篇按本计费
3.充值成功后即可购买网站上的任意文章或杂志的电子版
4.购买后文章、杂志可在个人中心的订阅/零买找到
5.登陆后可阅读免费专区的精彩内容
打开文本图片集
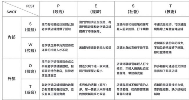
时代在不停地发展,很多东西不再是一成不变的,澳门曾经存在着许许多多有特色的老店铺,在如今已消失了许多。本次研究的目的是希望通过对澳门永昌隆这一老店铺进行空间上的改造,以焕发出店铺品牌新的活力。为了达成改造这一目的,本文运用了参与观察法和开放式访谈法,对店铺现存的问题进行了解与分析。澳门是个中国文化与西方文化融合的地方,在文化融合的视角下对永昌隆店铺空间进行改造,可对永昌隆这一品牌形象起到间接宣传推广的作用。(剩余3397字)
登录龙源期刊网
购买文章
文化融合视角下的澳门永昌隆店铺空间改造
文章价格:4.00元
当前余额:100.00
阅读
您目前是文章会员,阅读数共:0篇
剩余阅读数:0篇
阅读有效期:0001/1/1 0:00:00