注册帐号丨忘记密码?
1.点击网站首页右上角的“充值”按钮可以为您的帐号充值
2.可选择不同档位的充值金额,充值后按篇按本计费
3.充值成功后即可购买网站上的任意文章或杂志的电子版
4.购买后文章、杂志可在个人中心的订阅/零买找到
5.登陆后可阅读免费专区的精彩内容
打开文本图片集
一、引言
随着社会的快速发展,小学生面临的学业压力、人际交往压力等逐渐增大,心理健康问题日益凸显。《中小学心理健康教育指导纲要(2012年修订)》明确指出,心理健康教育是提高中小学生心理素质,促进其身心健康和谐发展的教育,是素质教育的重要组成部分。小学阶段作为个体心理发展的关键时期,心理健康教育的有效实施尤为重要。(剩余5115字)
登录龙源期刊网
购买文章
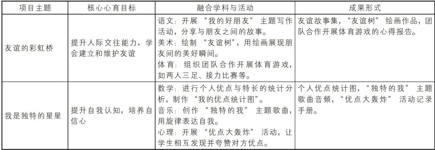
以项目为依托,实施小学心理健康教育的跨学科融合
文章价格:4.00元
当前余额:100.00
阅读
您目前是文章会员,阅读数共:0篇
剩余阅读数:0篇
阅读有效期:0001/1/1 0:00:00