注册帐号丨忘记密码?
1.点击网站首页右上角的“充值”按钮可以为您的帐号充值
2.可选择不同档位的充值金额,充值后按篇按本计费
3.充值成功后即可购买网站上的任意文章或杂志的电子版
4.购买后文章、杂志可在个人中心的订阅/零买找到
5.登陆后可阅读免费专区的精彩内容
打开文本图片集
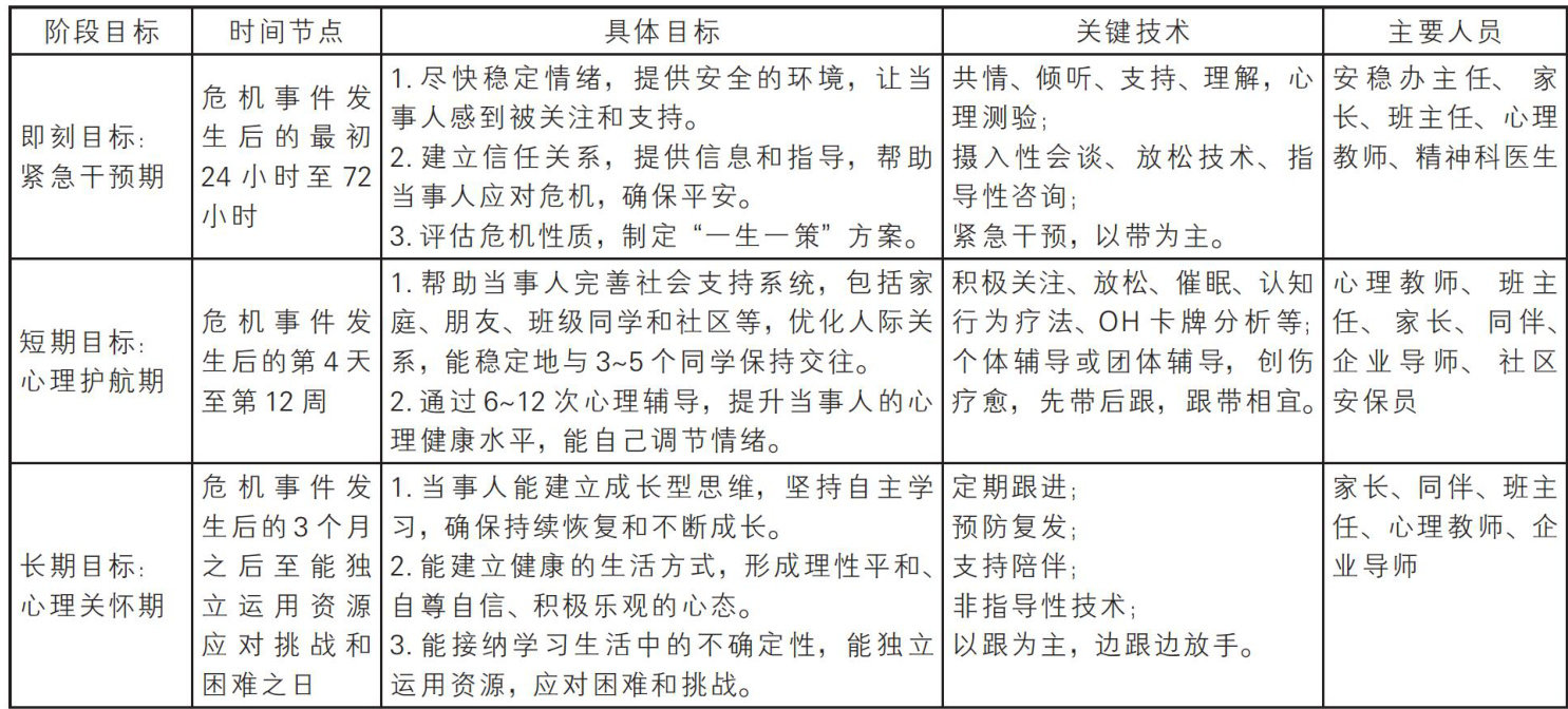
一、个案概况
小霄(化名),男,18岁,2021年9月进入中职学校。他是家中的独生子,父母在他3岁时离婚。父亲因工作忙碌,与小霄沟通较少,小霄自小与爷爷奶奶生活。直到他10岁那年,奶奶去世,他搬到母亲家生活。母亲在生活方面事无巨细,代替包办,小霄感到被母亲过度管控,但也常常迫于母亲的眼泪与指责而妥协。(剩余4460字)
登录龙源期刊网
购买文章
解码心理困境,筑牢成长防线
文章价格:4.00元
当前余额:100.00
阅读
您目前是文章会员,阅读数共:0篇
剩余阅读数:0篇
阅读有效期:0001/1/1 0:00:00