注册帐号丨忘记密码?
1.点击网站首页右上角的“充值”按钮可以为您的帐号充值
2.可选择不同档位的充值金额,充值后按篇按本计费
3.充值成功后即可购买网站上的任意文章或杂志的电子版
4.购买后文章、杂志可在个人中心的订阅/零买找到
5.登陆后可阅读免费专区的精彩内容
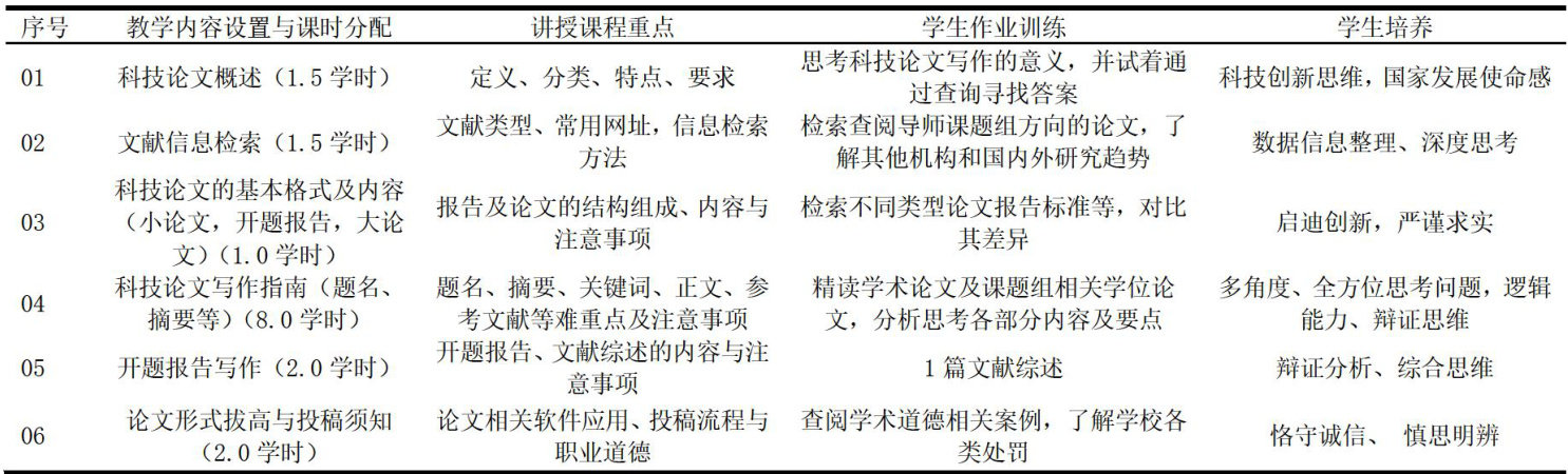
打开文本图片集
中图分类号:G642 文献标志码:A 文章编号:2096-000X(2026)05-0129-05
研究生教育是培养高层次创新人才的主要途径,是应对全球人才竞争的基础布局,是实施创新驱动发展战略和建设创新型国家的重要基石。“潮平两岸阔,风正一帆悬。"党的十九大描绘了“建设富强民主文明和谐美丽的社会主义现代化强国”的宏伟蓝图,呼唤着更高质量的研究生教育。(剩余6948字)
登录龙源期刊网
购买文章
多元融合下土木工程专业研究生科技论文写作课程教学改革研究
文章价格:5.00元
当前余额:100.00
阅读
您目前是文章会员,阅读数共:0篇
剩余阅读数:0篇
阅读有效期:0001/1/1 0:00:00