注册帐号丨忘记密码?
1.点击网站首页右上角的“充值”按钮可以为您的帐号充值
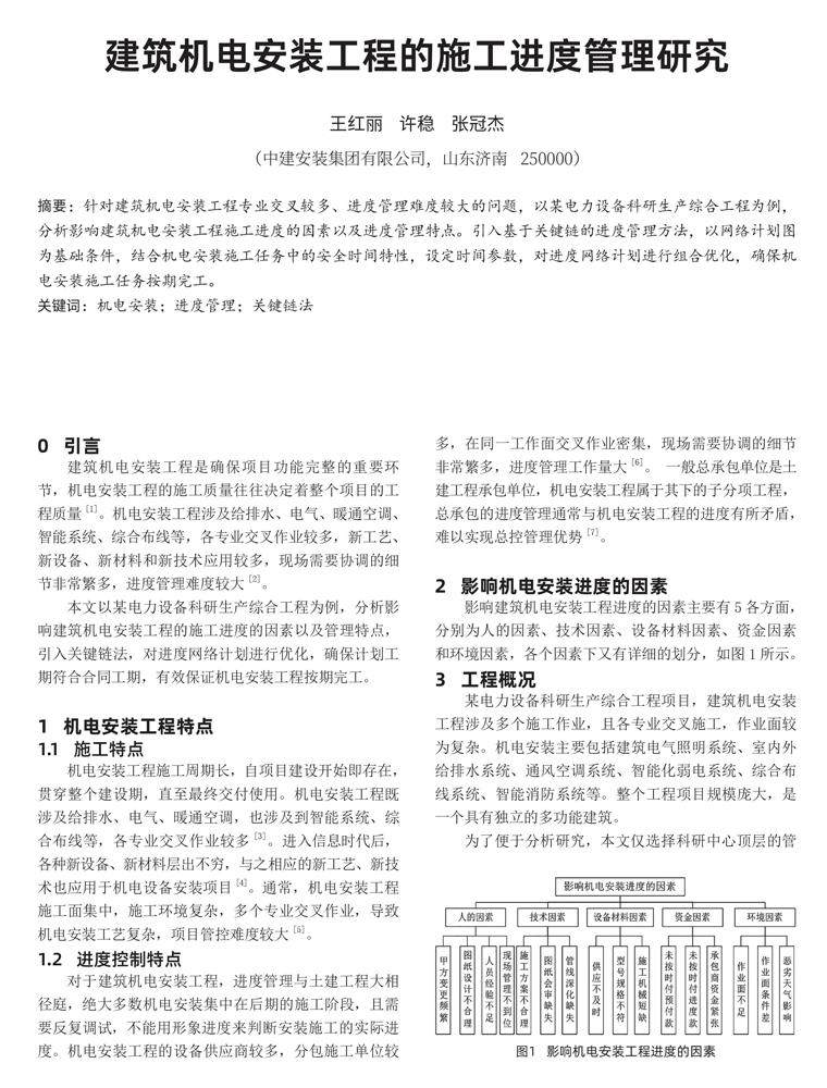
2.可选择不同档位的充值金额,充值后按篇按本计费
3.充值成功后即可购买网站上的任意文章或杂志的电子版
4.购买后文章、杂志可在个人中心的订阅/零买找到
5.登陆后可阅读免费专区的精彩内容
打开文本图片集
摘要:针对建筑机电安装工程专业交叉较多、进度管理难度较大的问题,以某电力设备科研生产综合工程为例,分析影响建筑机电安装工程施工进度的因素以及进度管理特点。引入基于关键链的进度管理方法,以网络计划图为基础条件,结合机电安装施工任务中的安全时间特性,设定时间参数,对进度网络计划进行组合优化,确保机电安装施工任务按期完工。(剩余3695字)
登录龙源期刊网
购买文章
建筑机电安装工程的施工进度管理研究
文章价格:4.00元
当前余额:100.00
阅读
您目前是文章会员,阅读数共:0篇
剩余阅读数:0篇
阅读有效期:0001/1/1 0:00:00