我国省级综合档案馆资政服务职能配置及其模型优化
——基于15个省级样本的扎根理论分析

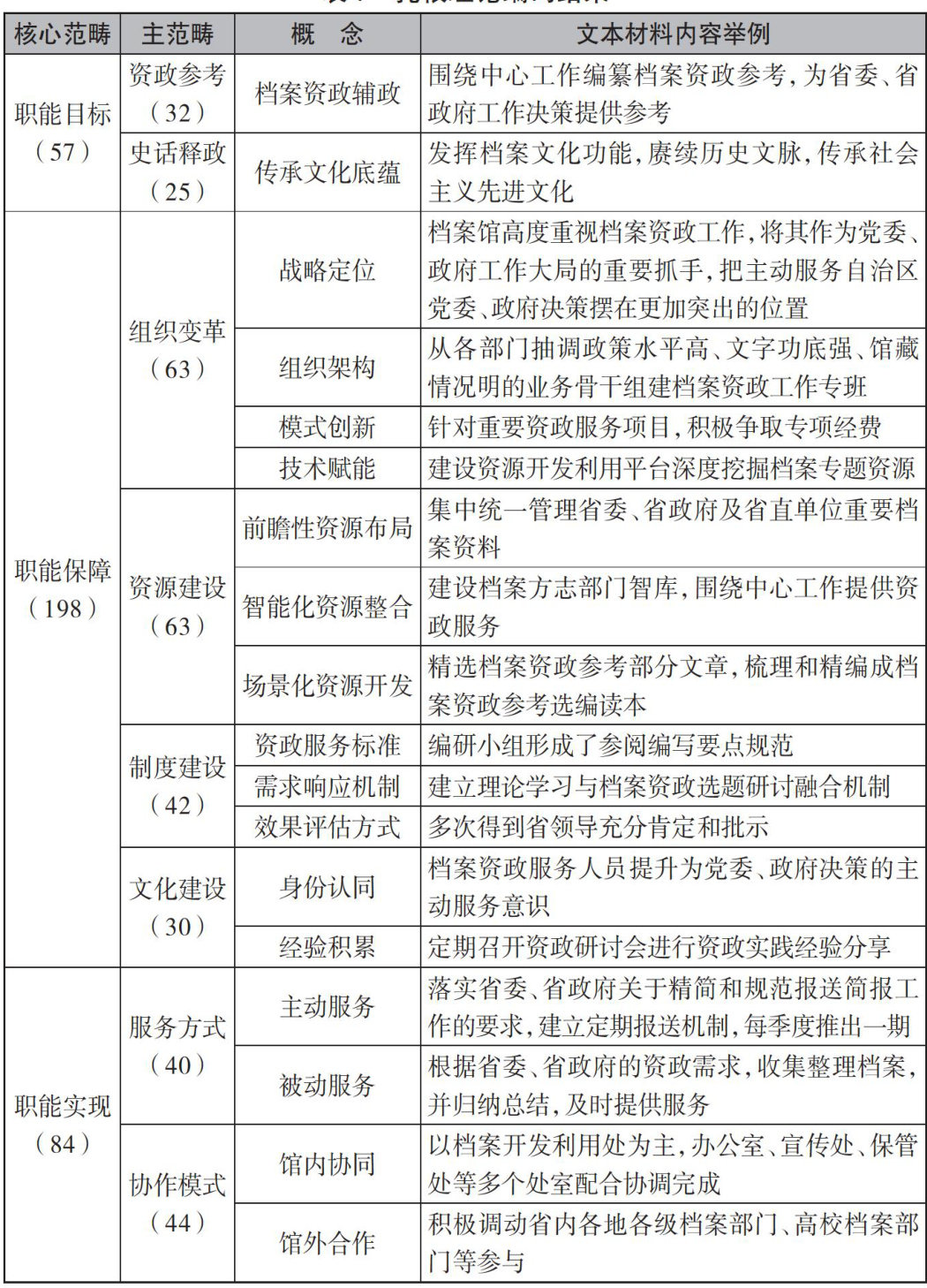
打开文本图片集
Functional Configuration and its Model Optimization of Advisory Services in China's Provincial Comprehensive Archives -A Grounded Theory Based on 15 Provincial Samples Su Xiaoqing, Gui Jiguan (School ofManagement, Guangxi Minzu University,Nanning, Guangxi 530006)
Abstract:Clarifying and optimizing the functional configuration ofthearchives'advisory services can help to better playthesupportingroleofarchives indecision-making.Basedonthefunctionalprovisionsof15 provincialcomprehensive archivesassamples,this articleemploys the Grounded Theory method to derive18 initial concepts,8categories, and 3 main categories,and further refines a functional configuration model for the advisory services of provincial comprehensivearchives.Itisfoundthatthefunctionalconfigurationofadvisoryservices inChina’'sprovincialcomprehensive archives mainlycovers the threelevelsoffunctional objectives,functional guarantees and functionalrealization.It is recommended tooptimize the functional configuration of archives'advisory services through three measures: building aopen advisoryservicecommunitythrough multi-stakeholder collaboration; establishinga ful-cycle managementsystem to improve the institutional mechanismsofarchives'advisoryservices;andleveragingarchival knowledgeizationtoenhance theapacity of archives'advisory services.
Keywords: Archival Advisory Services; Comprehensive Archives; Functional Configuration; Grounded Theory
信息时代的飞速发展,使得各级决策对信息的质量、时效性和精准性提出了前所未有的高要求。(剩余9431字)