中国电子档案管理标准治理能力研究
——基于政策工具视角

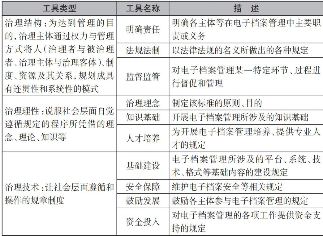
打开文本图片集
A Study on the Governance Capacity in China's Electronic Records Management Standards: APolicy Instruments Perspective
Liu Sisi,Cao Yu
(School ofInformationResourcesManagement,Liaoning University,Shenyang,Liaoning0136)
Abstract: The development of China's electronic records management standards system is becoming increasingly comprehensive.Fromapolicyinstruments perspective,this studyconducts aquantitativeanalysisofstandardcontenttoreveal theapplication characteristics of China's electronicrecords managementstandards aspolicytools.Itfurther examines whether theelectronic records management standards possses govermancelogicand govemancecapacity.Using 37national electronic records management standards as research samples,content analysis and social network analysis methods are applied to in this paper quantitatively analyzethesample policies across three dimensions:policy instruments,policy actors,and policy objectives.The findings indicate that electronicrecords management standards exhibitacertain degre of governancelogic andcapacity.Policyapproaches predominantly employ govemance technologies; policyactors demonstratecharacteristics of multi-stakeholder participationandcollaborative governance;and policyobjectives emphasize procedural norms.Crossanalysis revealsissuesofbalancedalignmentbetween governanceobjectivesandactors,as wellasbetweenpolicyactorsand instruments.Consequently,efortsshouldfocus onfurtheroptimizingthebalanceddistributionofpolicyinstrumentseancing their internal compatibility,and improving regulatory coordination.
Keywords: Electronic Records; Archival Governance; Policy Instruments; Policy Texts
信息化背景下,纸质档案向电子档案的转变进一步引发管理方式的变化。(剩余13432字)