注册帐号丨忘记密码?
1.点击网站首页右上角的“充值”按钮可以为您的帐号充值
2.可选择不同档位的充值金额,充值后按篇按本计费
3.充值成功后即可购买网站上的任意文章或杂志的电子版
4.购买后文章、杂志可在个人中心的订阅/零买找到
5.登陆后可阅读免费专区的精彩内容
打开文本图片集
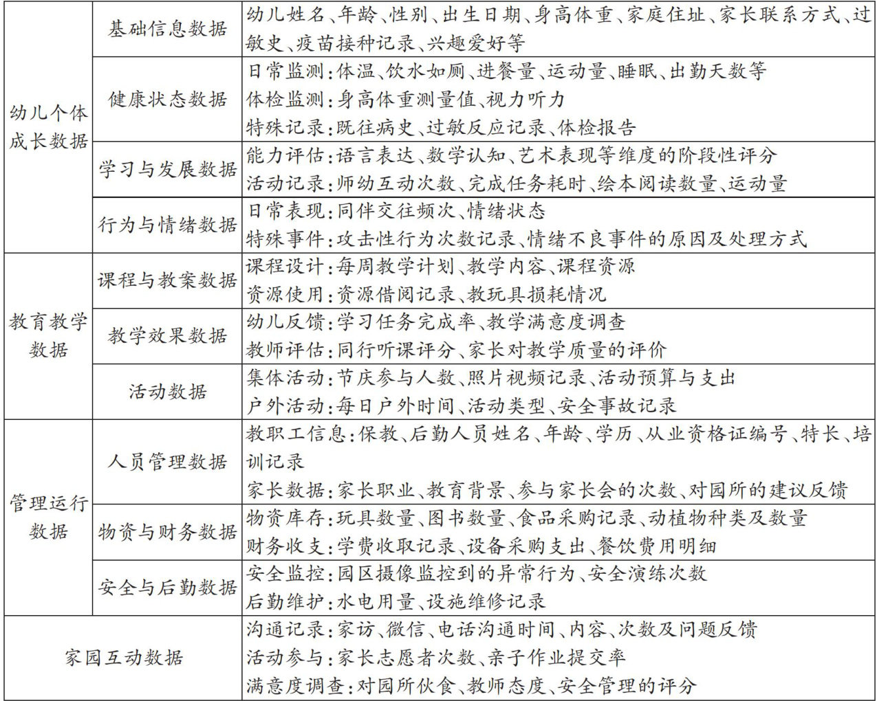
在数字化时代,儿童也正日益广泛和深入地融入数字化与媒介化的社会场景,成为数字化社会中不可忽视的群体之一。技术的变革不仅影响到儿童的早期素养发展,还影响到父母和专业教育工作者如何帮助当代儿童为数字化互联的未来做好准备。学前教育是基础教育的重要组成部分,肩负为幼儿后继学习和终身发展奠定良好素质基础的使命,探讨结合数据时代特征和人才需求的变化,在学前期探索儿童数据意识启蒙教育的路径,具有符合时代需求的现实意义。(剩余6934字)
登录龙源期刊网
购买文章
学前儿童数据意识启蒙实践路径探究
文章价格:5.00元
当前余额:100.00
阅读
您目前是文章会员,阅读数共:0篇
剩余阅读数:0篇
阅读有效期:0001/1/1 0:00:00