注册帐号丨忘记密码?
1.点击网站首页右上角的“充值”按钮可以为您的帐号充值
2.可选择不同档位的充值金额,充值后按篇按本计费
3.充值成功后即可购买网站上的任意文章或杂志的电子版
4.购买后文章、杂志可在个人中心的订阅/零买找到
5.登陆后可阅读免费专区的精彩内容
打开文本图片集
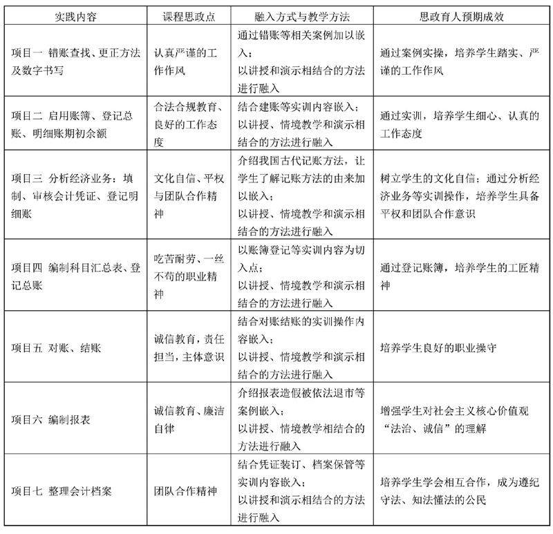
摘 要:2016年12月,习近平总书记在全国高校思想政治工作会议上强调,要坚持把立德树人作为中心环节,把思想政治工作贯穿教育教学全过程,实现全程育人、全方位育人,努力开创我国高等教育事业发展新局面。中小企业会计实训课程是广州工商学院会计学与财务管理专业的必修课,是重要的专业实践类课程,将思政育人元素有机融入专业知识的学习,有助于学生在构建专业知识体系的同时树立正确的价值观,为学生今后毕业走上工作岗位打好坚实的思想政治基础。(剩余3868字)
登录龙源期刊网
购买文章
课程思政视角下的中小企业会计实训课程改革探讨
文章价格:4.00元
当前余额:100.00
阅读
您目前是文章会员,阅读数共:0篇
剩余阅读数:0篇
阅读有效期:0001/1/1 0:00:00