注册帐号丨忘记密码?
1.点击网站首页右上角的“充值”按钮可以为您的帐号充值
2.可选择不同档位的充值金额,充值后按篇按本计费
3.充值成功后即可购买网站上的任意文章或杂志的电子版
4.购买后文章、杂志可在个人中心的订阅/零买找到
5.登陆后可阅读免费专区的精彩内容
打开文本图片集
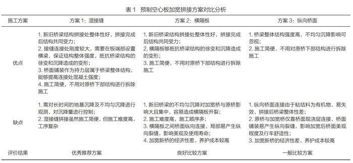
摘要:随着交通量的增加,目前有些公路桥梁已经无法满足通行的需求,需要对其进行加宽拼接处理。对新旧桥梁加宽拼接的设计原则进行总结,对空心板、预制箱梁的加宽拼接施工技术进行分析。研究结果表明:对空心板梁的加宽拼接,宜采用湿接缝连接方案;对预制混凝土箱梁的拼接,宜采用弱性刚接方案。
关键词:桥梁;加宽;拼接;方案
0 引言
随着交通量的增加,已有些公路桥梁已经无法满足目前通行的需求。(剩余3505字)
登录龙源期刊网
购买文章
桥梁加宽拼接施工方案分析
文章价格:4.00元
当前余额:100.00
阅读
您目前是文章会员,阅读数共:0篇
剩余阅读数:0篇
阅读有效期:0001/1/1 0:00:00