注册帐号丨忘记密码?
1.点击网站首页右上角的“充值”按钮可以为您的帐号充值
2.可选择不同档位的充值金额,充值后按篇按本计费
3.充值成功后即可购买网站上的任意文章或杂志的电子版
4.购买后文章、杂志可在个人中心的订阅/零买找到
5.登陆后可阅读免费专区的精彩内容
打开文本图片集
中图分类号:TS213.2 文献标识码:A 文章编号:2096-1553(2026)01-0034-13
0引言
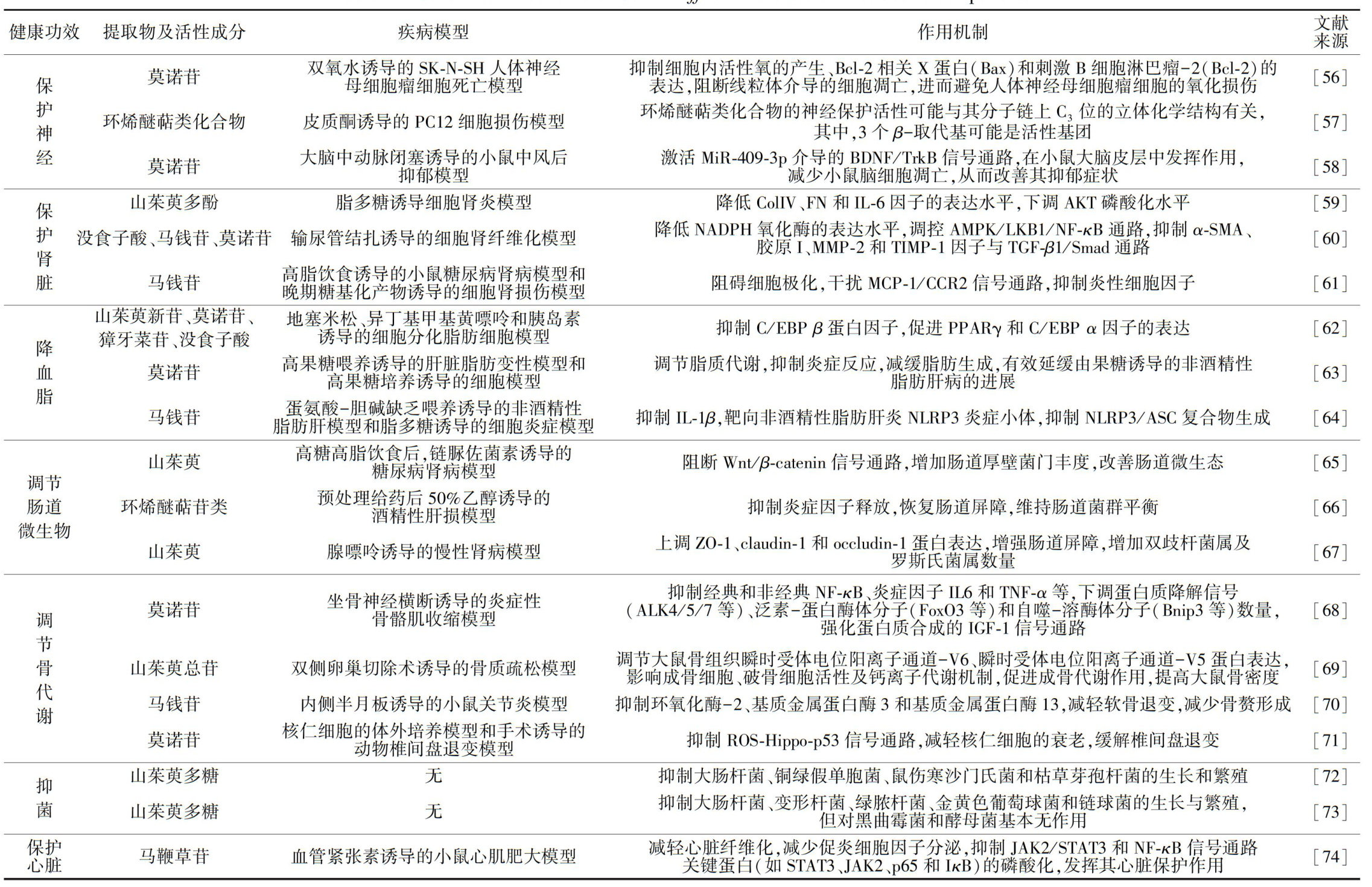
山茱萸(Cornusofficinalis Sieb.et Zucc.)是山茱萸科山茱萸属多年生落叶乔木,主要生长在亚热带与北温带之间的温暖地区,如中国、朝鲜、日本等[1]。在我国,山茱萸的道地产区主要分布在河南伏牛山系、浙江天目山系及陕西汉中地区。(剩余32528字)
登录龙源期刊网
购买文章
山茱萸活性成分、健康功效及在食品领域的应用研究进展
文章价格:6.00元
当前余额:100.00
阅读
您目前是文章会员,阅读数共:0篇
剩余阅读数:0篇
阅读有效期:0001/1/1 0:00:00