注册帐号丨忘记密码?
1.点击网站首页右上角的“充值”按钮可以为您的帐号充值
2.可选择不同档位的充值金额,充值后按篇按本计费
3.充值成功后即可购买网站上的任意文章或杂志的电子版
4.购买后文章、杂志可在个人中心的订阅/零买找到
5.登陆后可阅读免费专区的精彩内容
打开文本图片集
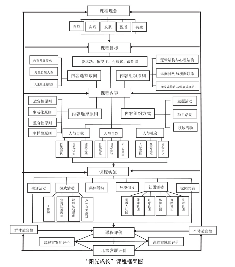
【摘要】南京市建邺区实验幼儿园开展的“基于儿童发展证据的‘阳光成长’课程优化研究”是江苏省“十三五”重点规划课题。幼儿园通过聚焦儿童发展证据深化课程理念;明晰课程目标,逐级落实发展目标;关注儿童发展现状和兴趣,动态调适、重组课程内容;优化课程实施,提升儿童自主学习能力;完善课程评价,达到整体优化“阳光成长”课程的目的,最终指向儿童的终身发展。(剩余5898字)
登录龙源期刊网
购买文章
基于儿童发展证据的“阳光成长”课程优化研究
文章价格:5.00元
当前余额:100.00
阅读
您目前是文章会员,阅读数共:0篇
剩余阅读数:0篇
阅读有效期:0001/1/1 0:00:00