托育机构安全风险督导评估指标体系的探索与构建

打开文本图片集
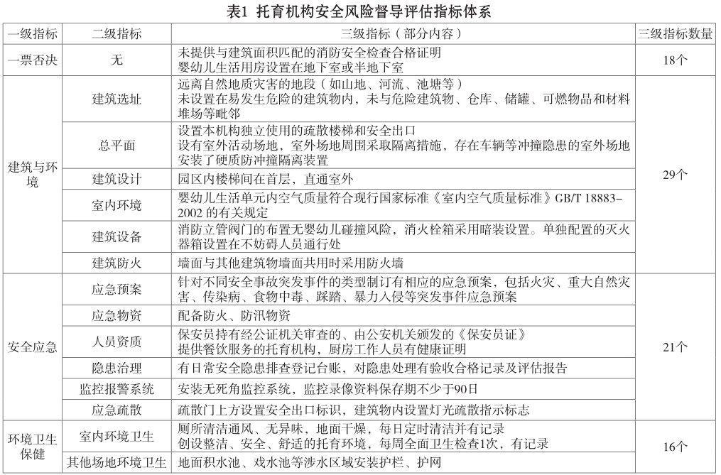
【摘要】婴幼儿托育服务已成为我国政府高度关注的热点民生问题,构建托育机构安全风险督导评估指标体系不仅有利于全面评估托育机构的安全风险,保障婴幼儿身心健康发展,还能促使托育机构人员了解保育过程中的潜在风险点,事先预警,防止伤害发生。本研究采用文献分析法、问卷调查法、访谈法并结合专家意见拟定了托育机构安全风险督导评估指标体系,经过四轮专家咨询法构建了一票否决、建筑与环境、安全应急、环境卫生保健、日常生活照护、管理制度及安全教育、食品安全、信息安全、用品安全9个一级指标,32个二级指标,157个三级指标的托育机构安全风险督导评估指标体系及其使用指南。(剩余5408字)