注册帐号丨忘记密码?
1.点击网站首页右上角的“充值”按钮可以为您的帐号充值
2.可选择不同档位的充值金额,充值后按篇按本计费
3.充值成功后即可购买网站上的任意文章或杂志的电子版
4.购买后文章、杂志可在个人中心的订阅/零买找到
5.登陆后可阅读免费专区的精彩内容
打开文本图片集
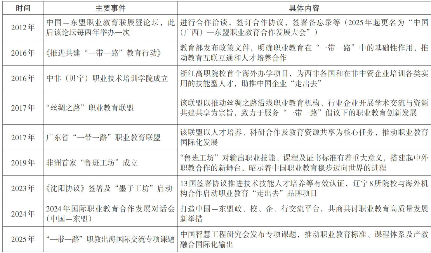
“共同体”是哲学社会科学领域的重要议题,从命运或生命视角出发,该概念强调利益相关方之间的深度关联,其核心特质表现为共荣共损、风险共担、互利共赢及整体性融合。在职业教育领域,这一理念具有高度契合性。与普通教育相比,职业教育具有跨越职业院校与行业企业的“双主体、双场域”特性,是一种深度融合的教育类型。 二者在这一体系中构建了相互依存的命运共同体,不仅在利益分配上彼此联结,更在教育与产业发展的协同推进中体现内在一致性。(剩余13001字)
登录龙源期刊网
购买文章
“一带一路”国家职业教育合作的新路径
文章价格:6.00元
当前余额:100.00
阅读
您目前是文章会员,阅读数共:0篇
剩余阅读数:0篇
阅读有效期:0001/1/1 0:00:00