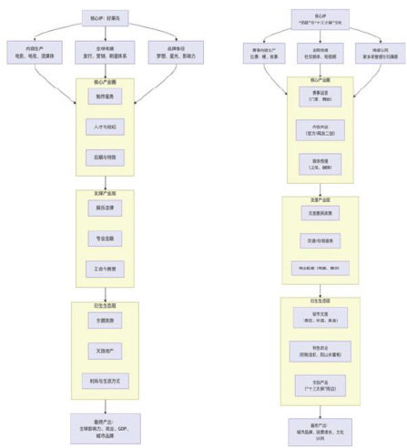
“苏超”VS好莱坞:解密文化赋能区域产业生态构建

打开文本图片集
缘起:一场足球赛事的启示
在我十五年的品牌传播生涯中,经历过太多营销案例的起起落落。当江苏足球超级联赛(以下简称“苏超”)在这个夏天如火如荼地进行并成功“出圈”时,我立即意识到这不仅仅是一场体育赛事,更是一次解释传统文化出圈并带动整个区域发展的营销实践。
记得在6月初苏超爆火的时候,我还在美国洛杉矶的UCLA大学参加港科大商学院组织的游学项目,Anderson School of Management的教授讲了《ManagementandMarketing of Creative Industries intheDigitalEra》。(剩余3267字)