注册帐号丨忘记密码?
1.点击网站首页右上角的“充值”按钮可以为您的帐号充值
2.可选择不同档位的充值金额,充值后按篇按本计费
3.充值成功后即可购买网站上的任意文章或杂志的电子版
4.购买后文章、杂志可在个人中心的订阅/零买找到
5.登陆后可阅读免费专区的精彩内容
打开文本图片集
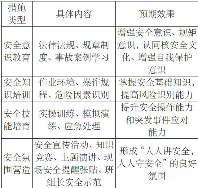
班组作为核电站生产经营活动最基层的组织单元,是电站安全生产的基础,其安全管理水平直接反映了核电站的安全状态。因此,强化班组安全管理,对于保障电站员工的生命安全与健康、促进核电的可持续发展具有至关重要的意义。
“六个到位”原则(认识到位、责任到位、措施到位、能力到位、资源到位和监督到位)是一套系统性的安全管理方法,在核电班组安全管理中具有很好的指导意义。(剩余3991字)
登录龙源期刊网
购买文章
“六个到位” 原则在核电班组安全管理中的应用研究
文章价格:4.00元
当前余额:100.00
阅读
您目前是文章会员,阅读数共:0篇
剩余阅读数:0篇
阅读有效期:0001/1/1 0:00:00