注册帐号丨忘记密码?
1.点击网站首页右上角的“充值”按钮可以为您的帐号充值
2.可选择不同档位的充值金额,充值后按篇按本计费
3.充值成功后即可购买网站上的任意文章或杂志的电子版
4.购买后文章、杂志可在个人中心的订阅/零买找到
5.登陆后可阅读免费专区的精彩内容
打开文本图片集
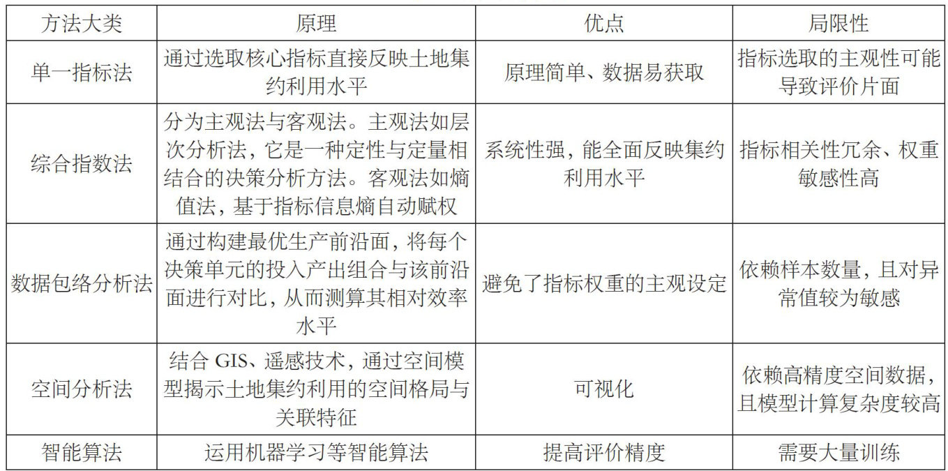
土地集约利用评价领域的研究发展迅速。我国关于这方面的研究起步于20世纪90年代,在研究初期借鉴了国外的单一指标法,在21世纪后进入了方法多元化阶段。早期研究主要聚焦于对土地集约利用概念的界定以及评价指标的初步选取。但随着研究的不断深入,学者们逐渐意识到土地集约利用是一个涉及经济、社会、生态等多方面因素的复杂系统,开始从多维度构建评价体系,并运用多种方法进行综合评价。(剩余5005字)
登录龙源期刊网
购买文章
我国土地集约利用评价方法现状研究
文章价格:4.00元
当前余额:100.00
阅读
您目前是文章会员,阅读数共:0篇
剩余阅读数:0篇
阅读有效期:0001/1/1 0:00:00