注册帐号丨忘记密码?
1.点击网站首页右上角的“充值”按钮可以为您的帐号充值
2.可选择不同档位的充值金额,充值后按篇按本计费
3.充值成功后即可购买网站上的任意文章或杂志的电子版
4.购买后文章、杂志可在个人中心的订阅/零买找到
5.登陆后可阅读免费专区的精彩内容
打开文本图片集
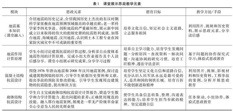
摘要 课程思政是当代青年学生德育教育的主阵地。以土木工程专业“建筑抗震设计”的课程思政教育改革实践为例,研究了课程思政元素的创新和应用。分析教师和学生的现状,提出培育的目标,分析元素挖掘的方法和途径;探索元素应用的方式和效果。结果表明:融入课程思政教育的“建筑抗震设计”,学生学习主动性提升、达成度指标逐年提高;课程思政教育促进学生的全面培育。(剩余2778字)
登录龙源期刊网
购买文章
“建筑抗震设计”课程思政元素创新与应用
文章价格:3.00元
当前余额:100.00
阅读
您目前是文章会员,阅读数共:0篇
剩余阅读数:0篇
阅读有效期:0001/1/1 0:00:00