注册帐号丨忘记密码?
1.点击网站首页右上角的“充值”按钮可以为您的帐号充值
2.可选择不同档位的充值金额,充值后按篇按本计费
3.充值成功后即可购买网站上的任意文章或杂志的电子版
4.购买后文章、杂志可在个人中心的订阅/零买找到
5.登陆后可阅读免费专区的精彩内容
打开文本图片集
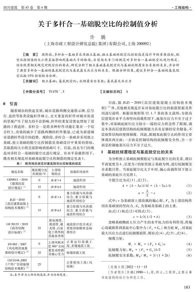
摘要 现阶段,多杆合一基础多采用独立基础,独立基础的脱空比控制值是设计中的重要指标,脱空比控制值的大小将直接影响到基础尺寸的取值,目前尚无专门的规范对多杆合一基础脱空比进行规定。结合既有相关规范对脱空比的要求,研究分析了独立基础基底脱空比与基础抗倾覆安全系数的关系,并分析了典型多杆合一基础的基底脱空比与基底最大压应力的关系。(剩余1462字)
登录龙源期刊网
购买文章
关于多杆合一基础脱空比的控制值分析
文章价格:3.00元
当前余额:100.00
阅读
您目前是文章会员,阅读数共:0篇
剩余阅读数:0篇
阅读有效期:0001/1/1 0:00:00